Warning:
JavaScript is turned OFF. None of the links on this page will work until it is reactivated.
If you need help turning JavaScript On, click here.
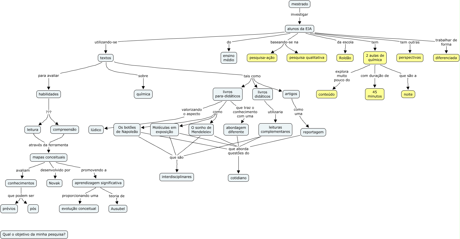
Este Mapa Conceitual tem informações relacionadas a: Projeto_v3, habilidades ??? compreensão, Moléculas em exposição que aborda questões do cotidiano, livros para-didáticos valorizando o aspecto lúdico, 2 aulas de química com duração de 45 minutos, mestrado investigar alunos da EJA, mapas conceituais promovendo a aprendizagem significativa, livros para-didáticos que traz o conhecimento com uma abordagem diferente, 2 aulas de química que são a noite, aprendizagem significativa proporcionando uma evolução conceitual, alunos da EJA trabalhar de forma diferenciada