Warning:
JavaScript is turned OFF. None of the links on this page will work until it is reactivated.
If you need help turning JavaScript On, click here.
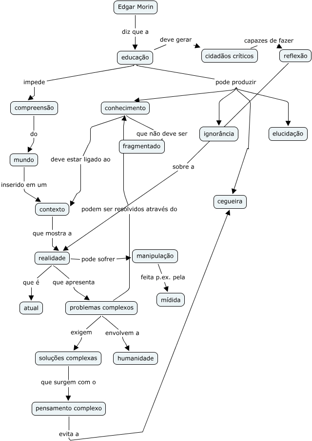
Este Mapa Conceitual tem informações relacionadas a: Roberta_V1, educação pode produzir cegueira, realidade pode sofrer manipulação, problemas complexos podem ser resolvidos através do conhecimento, problemas complexos exigem soluções complexas, soluções complexas que surgem com o pensamento complexo, reflexão sobre a realidade, educação pode produzir elucidação, problemas complexos envolvem a humanidade, contexto que mostra a realidade, educação pode produzir conhecimento