Warning:
JavaScript is turned OFF. None of the links on this page will work until it is reactivated.
If you need help turning JavaScript On, click here.
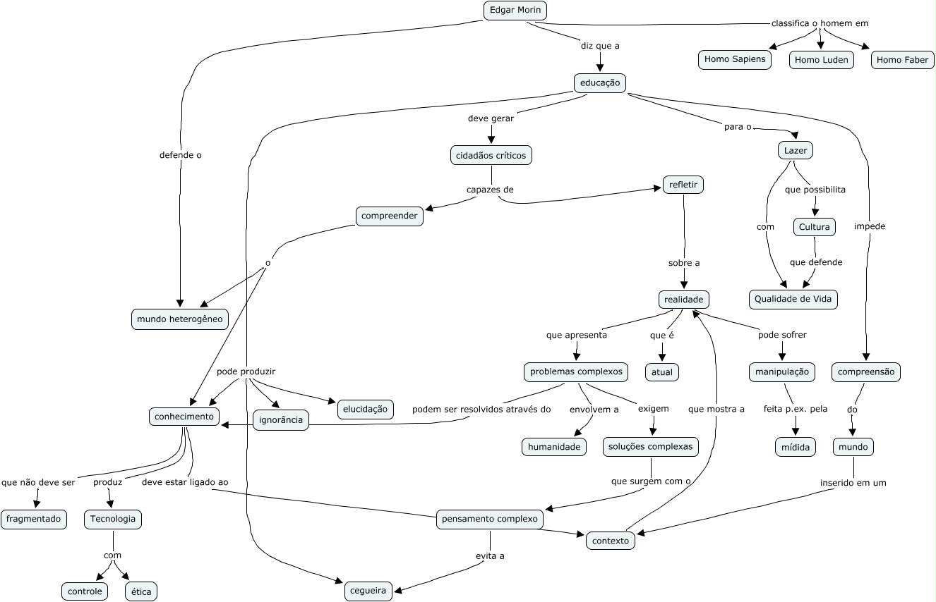
Este Mapa Conceitual tem informações relacionadas a: Equipe3, Tecnologia com ética, soluções complexas que surgem com o pensamento complexo, problemas complexos envolvem a humanidade, pensamento complexo evita a cegueira, contexto que mostra a realidade, Edgar Morin classifica o homem em Homo Luden, Edgar Morin defende o mundo heterogêneo, realidade que é atual, conhecimento produz Tecnologia, problemas complexos podem ser resolvidos através do conhecimento