Warning:
JavaScript is turned OFF. None of the links on this page will work until it is reactivated.
If you need help turning JavaScript On, click here.
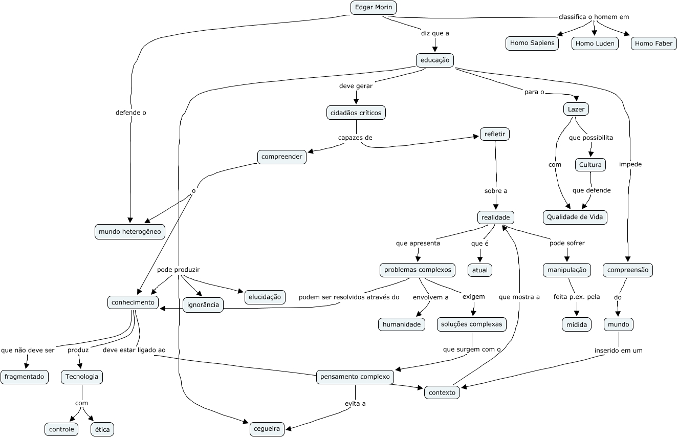
Este Mapa Conceitual tem informações relacionadas a: Equipe3_V1, soluções complexas que surgem com o pensamento complexo, problemas complexos envolvem a humanidade, pensamento complexo evita a cegueira, contexto que mostra a realidade, Tecnologia com ética, realidade que é atual, Edgar Morin defende o mundo heterogêneo, problemas complexos podem ser resolvidos através do conhecimento, Edgar Morin classifica o homem em Homo Faber, conhecimento deve estar ligado ao contexto