WARNING:
JavaScript is turned OFF. None of the links on this concept map will
work until it is reactivated.
If you need help turning JavaScript On, click here.
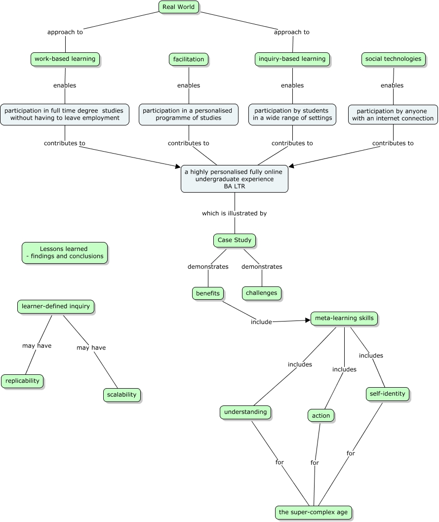
This Concept Map, created with IHMC CmapTools, has information related to: Abstract, social technologies enables participation by anyone with an internet connection, work-based learning enables participation in full time degree studies without having to leave employment, a highly personalised fully online undergraduate experience BA LTR which is illustrated by Case Study, Case Study demonstrates benefits, participation by students in a wide range of settings contributes to a highly personalised fully online undergraduate experience BA LTR, meta-learning skills includes understanding, self-identity for the super-complex age, Case Study demonstrates challenges, Real World approach to inquiry-based learning, facilitation enables participation in a personalised programme of studies, participation in full time degree studies without having to leave employment contributes to a highly personalised fully online undergraduate experience BA LTR, learner-defined inquiry may have scalability, understanding for the super-complex age, inquiry-based learning enables participation by students in a wide range of settings, learner-defined inquiry may have replicability, benefits include meta-learning skills, meta-learning skills includes self-identity, meta-learning skills includes action, Real World approach to work-based learning, participation in a personalised programme of studies contributes to a highly personalised fully online undergraduate experience BA LTR