Warning:
JavaScript is turned OFF. None of the links on this page will work until it is reactivated.
If you need help turning JavaScript On, click here.
The Concept Map you are trying to access has information related to:
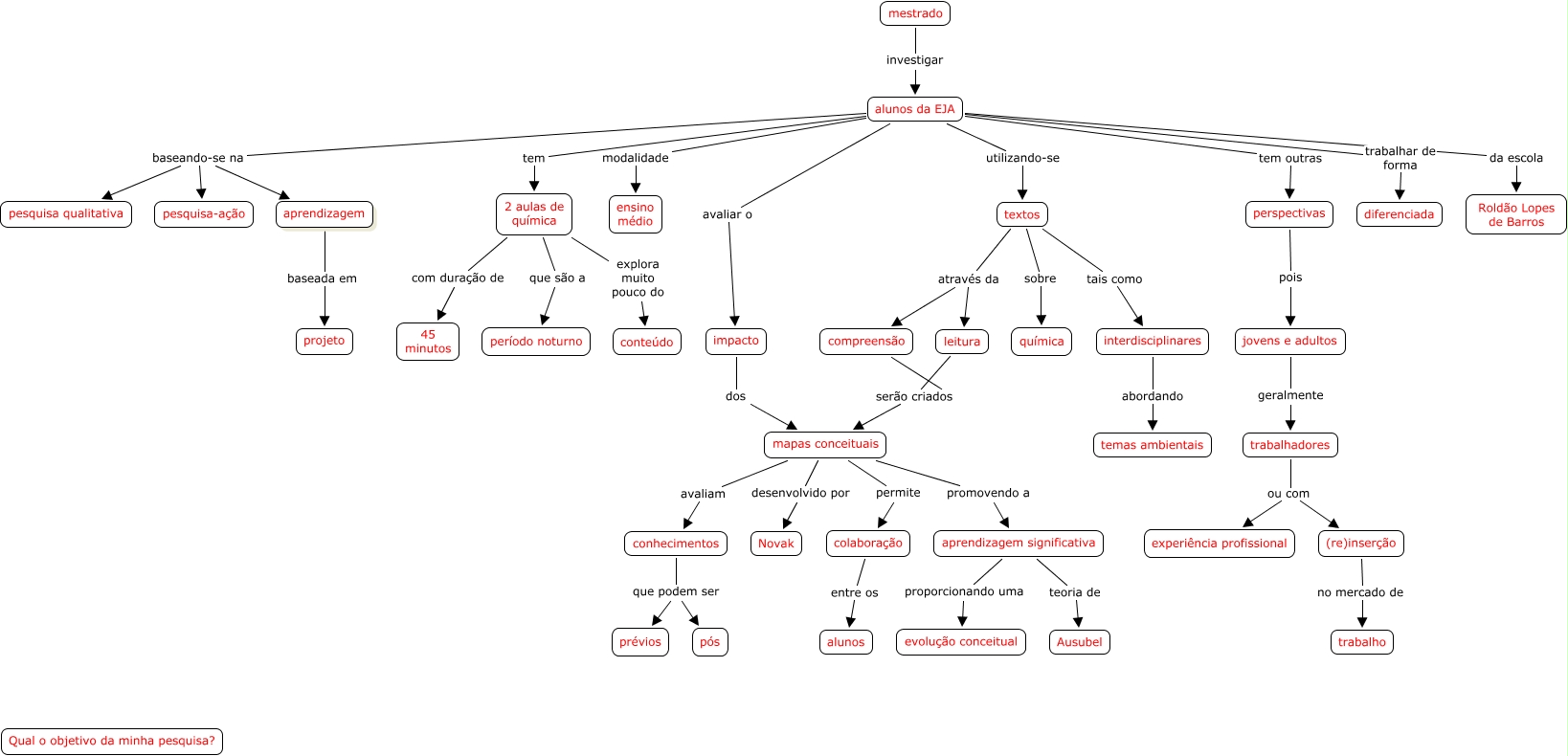
projetodemestrado2, textos tais como interdisciplinares, alunos da EJA modalidade ensino médio, mapas conceituais desenvolvido por Novak, alunos da EJA baseando-se na pesquisa-ação, conhecimentos que podem ser pós, (re)inserção no mercado de trabalho, trabalhadores ou com (re)inserção, aprendizagem significativa teoria de Ausubel, trabalhadores ou com experiência profissional, textos sobre química