Warning:
JavaScript is turned OFF. None of the links on this page will work until it is reactivated.
If you need help turning JavaScript On, click here.
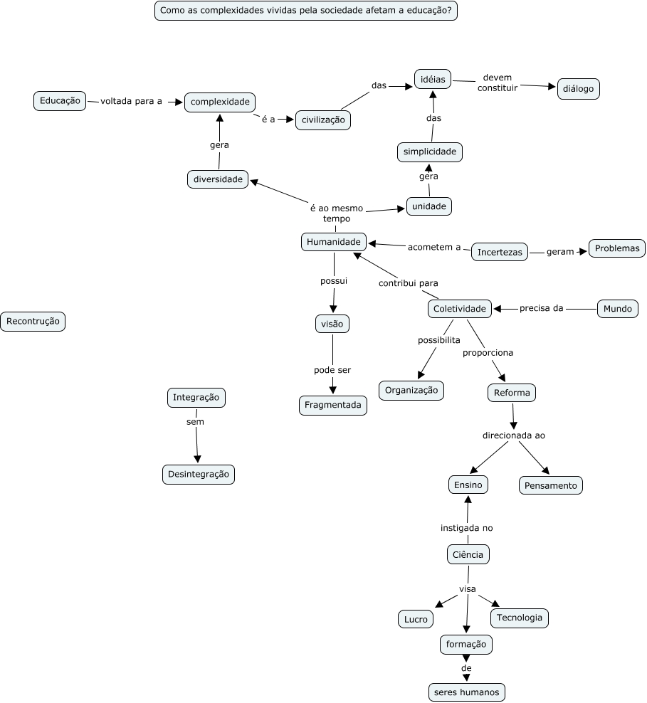
The Concept Map you are trying to access has information related to:
Equipe 2, Ciência visa Lucro, Coletividade possibilita Organização, visão pode ser Fragmentada, Integração sem Desintegração, Ciência visa Tecnologia, Humanidade é ao mesmo tempo unidade, Humanidade é ao mesmo tempo diversidade, formação de seres humanos, Mundo precisa da Coletividade, Humanidade possui visão