Warning:
JavaScript is turned OFF. None of the links on this page will work until it is reactivated.
If you need help turning JavaScript On, click here.
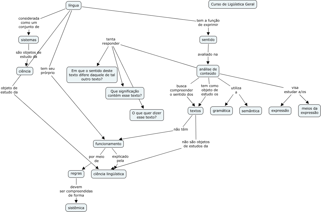
Este Mapa Conceitual tem informações relacionadas a: Análise automática do discurso, textos não têm funcionamento, língua considerada como um conjunto de sistemas, análise de conteúdo busca compreender o sentido dos textos, análise de conteúdo utiliza a semântica, análise de conteúdo tenta responder Que significação contém esse texto?, sentido avaliado na análise de conteúdo, língua objeto de estudo da ciência lingüística, textos não são objetos de estudos da ciência lingüística, análise de conteúdo tenta responder O que quer dizer esse texto?, regras devem ser compreendidas de forma sistêmica