Warning:
JavaScript is turned OFF. None of the links on this page will work until it is reactivated.
If you need help turning JavaScript On, click here.
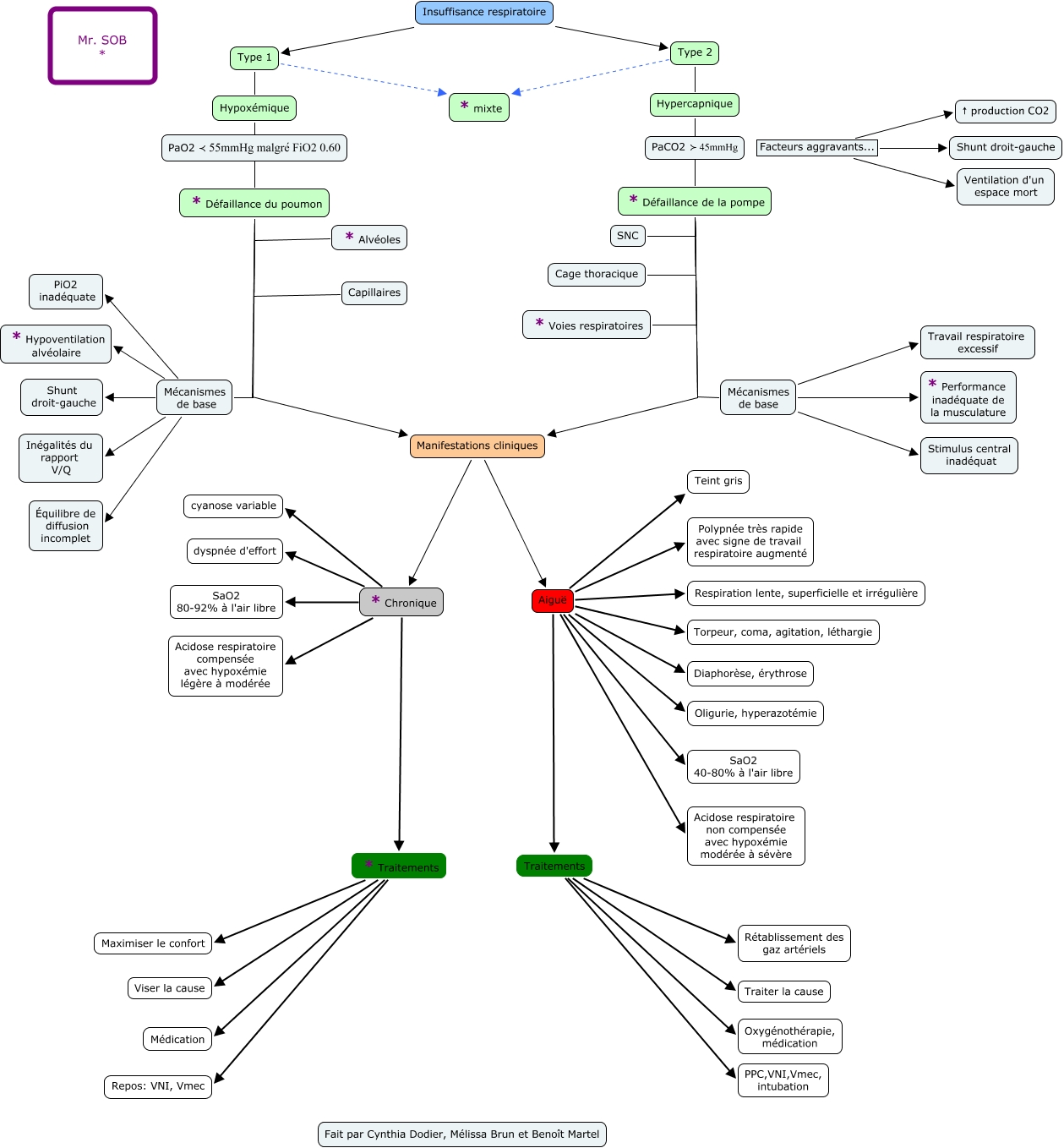
This Concept Map has information related to: Cynthia D.,Mélissa & Benoit, Manifestations cliniques * Chronique, Hypercapnique * Défaillance de la pompe, Traitements PPC,VNI,Vmec, intubation, Aiguë Acidose respiratoire non compensée avec hypoxémie modérée à sévère, Mécanismes de base Équilibre de diffusion incomplet, Facteurs aggravants... Ventilation d'un espace mort, Insuffisance respiratoire Type 1, * Chronique Acidose respiratoire compensée avec hypoxémie légère à modérée, Mécanismes de base Stimulus central inadéquat, Insuffisance respiratoire Type 2