Warning:
JavaScript is turned OFF. None of the links on this page will work until it is reactivated.
If you need help turning JavaScript On, click here.
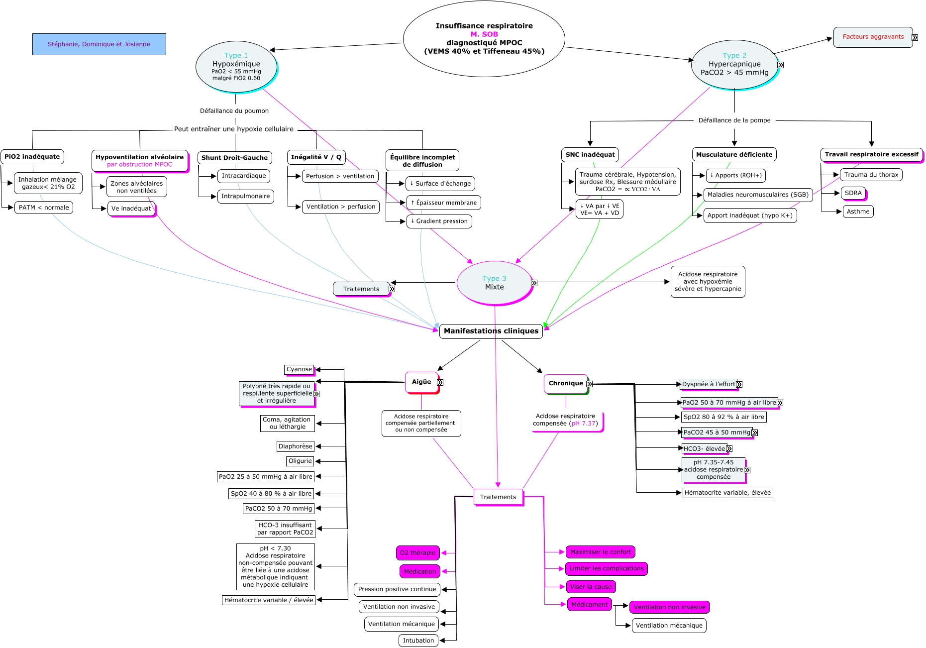
This Concept Map has information related to: insuffisance respiratoire 2, Traitements Médicament, Chronique PaCO2 45 à 50 mmHg, Aigüe Hématocrite variable / élevée, Travail respiratoire excessif Trauma du thorax, Traitements Intubation, Traitements Maximiser le confort, Facteurs aggravants Shunt Droit-Gauche, Chronique Hématocrite variable, élevée, Type 3 Mixte Traitements, Insuffisance respiratoire M. SOB diagnostiqué MPOC (VEMS 40% et Tiffeneau 45%) Type 2 Hypercapnique PaCO2 > 45mmHg