Warning:
JavaScript is turned OFF. None of the links on this page will work until it is reactivated.
If you need help turning JavaScript On, click here.
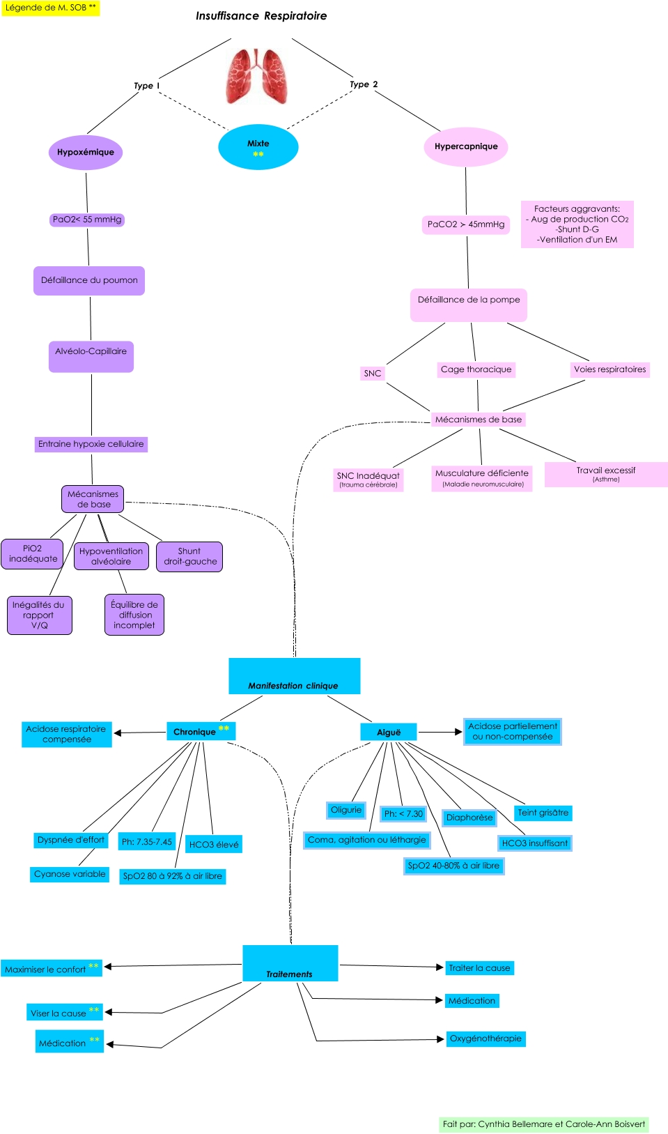
This Concept Map has information related to: Cynthiaa &' Carole-Ann, Mécanismes de base PiO2 inadéquate, Traitements Traiter la cause, Hypoxémique PaO2< 55 mmHg Défaillance du poumon, Insuffisance Respiratoire Type I Mixte **, Traitements Oxygénothérapie, Mécanismes de base Manifestation clinique, Alvéolo-Capillaire Entraine hypoxie cellulaire, Défaillance du poumon Alvéolo-Capillaire, Chronique ** HCO3 élevé, Insuffisance Respiratoire Type 2 Hypercapnique