Warning:
JavaScript is turned OFF. None of the links on this page will work until it is reactivated.
If you need help turning JavaScript On, click here.
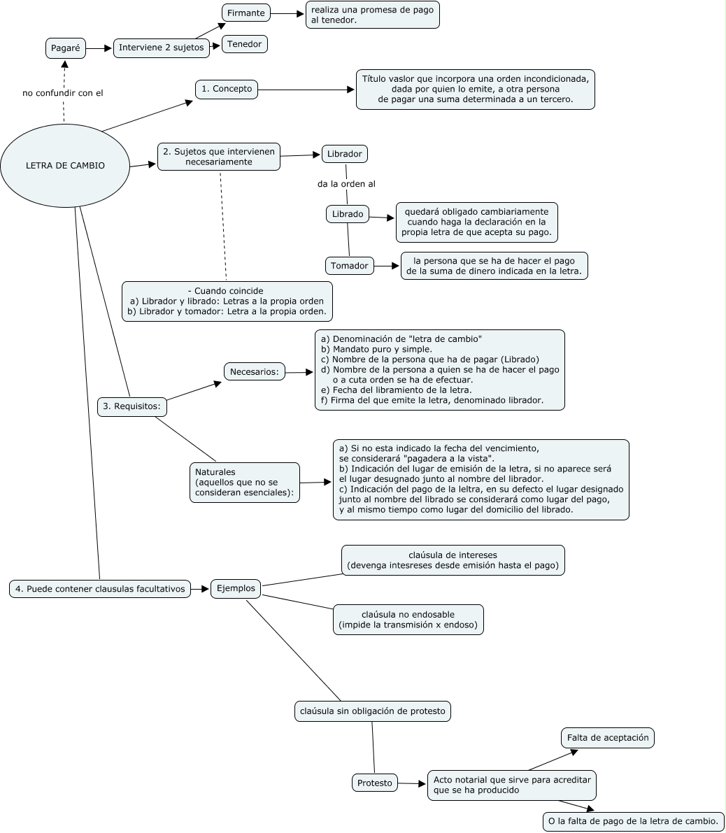
This Concept Map has information related to: 2. Letra de cambio- J.G.BALDÁN, Ejemplos ???? claúsula de intereses (devenga intesreses desde emisión hasta el pago), LETRA DE CAMBIO no confundir con el Pagaré, Protesto ???? Acto notarial que sirve para acreditar que se ha producido, Firmante ???? realiza una promesa de pago al tenedor., Necesarios: ???? a) Denominación de "letra de cambio" b) Mandato puro y simple. c) Nombre de la persona que ha de pagar (Librado) d) Nombre de la persona a quien se ha de hacer el pago o a cuta orden se ha de efectuar. e) Fecha del libramiento de la letra. f) Firma del que emite la letra, denominado librador., LETRA DE CAMBIO ???? 2. Sujetos que intervienen necesariamente, Librador da la orden al Librado, LETRA DE CAMBIO ???? 4. Puede contener clausulas facultativos, Interviene 2 sujetos ???? Tenedor, claúsula sin obligación de protesto ???? Protesto