Warning:
JavaScript is turned OFF. None of the links on this page will work until it is reactivated.
If you need help turning JavaScript On, click here.
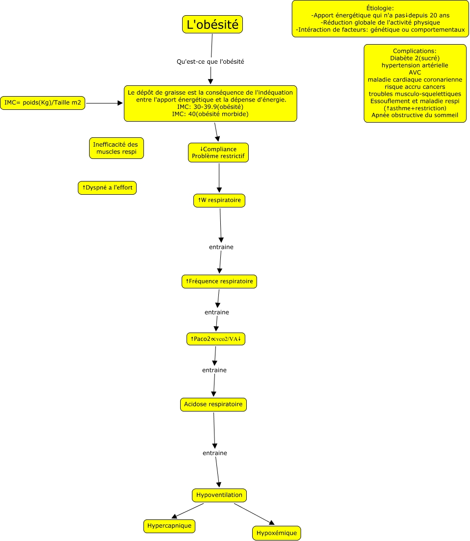
This Concept Map has information related to: Obésité, Hypoventilation Hypoxémique, IMC= poids(Kg)/Taille m2 Le dépôt de graisse est la conséquence de l'indéquation entre l'apport énergétique et la dépense d'énergie. IMC: 30-39.9(obésité) IMC: 40(obésité morbide), L'obésité Qu'est-ce que l'obésité Le dépôt de graisse est la conséquence de l'indéquation entre l'apport énergétique et la dépense d'énergie. IMC: 30-39.9(obésité) IMC: 40(obésité morbide), Hypoventilation Hypercapnique, ↑Paco2∝vco2/VA↓ entraine Acidose respiratoire, ↑Fréquence respiratoire entraine ↑Paco2∝vco2/VA↓, Acidose respiratoire entraine Hypoventilation, ↑W respiratoire entraine ↑Fréquence respiratoire, Le dépôt de graisse est la conséquence de l'indéquation entre l'apport énergétique et la dépense d'énergie. IMC: 30-39.9(obésité) IMC: 40(obésité morbide) ↓Compliance Problème restrictif, ↓Compliance Problème restrictif ↑W respiratoire