Warning:
JavaScript is turned OFF. None of the links on this page will work until it is reactivated.
If you need help turning JavaScript On, click here.
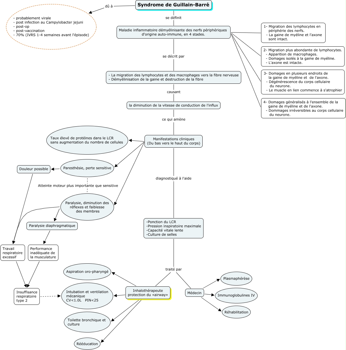
This Concept Map has information related to: Syndrome de Guillain Barré, Médecin Immunoglobulines IV, Travail respiratoire excessif Insuffisance respiratoire type 2, Paresthésie, perte sensitive Atteinte moteur plus importante que sensitive Paralysie, diminution des réflexes et faiblesse des membres, 1- Migration des lymphocytes en périphérie des nerfs. - La gaine de myéline et l'axone sont intact. Maladie inflammatoire démyélinisante des nerfs périphériques d'origine auto-immune, en 4 stades., -Ponction du LCR -Pression inspiratoire maximale -Capacité vitale lente -Culture de selles traité par Médecin, Inhalothérapeute protection du «airway» Aspiration oro-pharyngé, 2- Migration plus abondante de lymphocytes. - Apparition de macrophages. - Domages isolés à la gaine de myéline. - L'axone est intacte. Maladie inflammatoire démyélinisante des nerfs périphériques d'origine auto-immune, en 4 stades., Médecin Réhabilitation, 4- Domages généralisés à l'ensemble de la gaine de myéline et de l'axone. - Dommages irréversibles au corps cellulaire du neurone. Maladie inflammatoire démyélinisante des nerfs périphériques d'origine auto-immune, en 4 stades., Maladie inflammatoire démyélinisante des nerfs périphériques d'origine auto-immune, en 4 stades. se décrit par - La migration des lymphocytes et des macrophages vers la fibre nerveuse - Démyélinisation de la gaine et destruction de la fibre