Warning:
JavaScript is turned OFF. None of the links on this page will work until it is reactivated.
If you need help turning JavaScript On, click here.
The Concept Map you are trying to access has information related to:
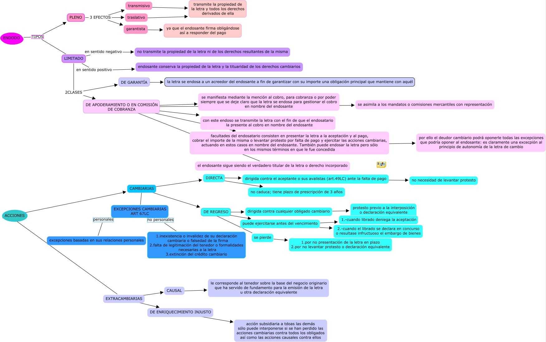
endoso,acciones y excepciones (caso 3), LIMITADO 2CLASES DE APODERAMIENTO O EN COMISIÓN DE COBRANZA, PLENO 3 EFECTOS transmisivo, DIRECTA ???? dirigida contra el aceptante o sus avalistas (art.49LC) ante la falta de pago, PLENO 3 EFECTOS traslativo, DE ENRIQUECIMIENTO INJUSTO ???? acción subsidiaria a tdoas las demás sólo puede interponerse si se han perdido las acciones cambiarias contra todos los obligados así como las acciones causales contra ellos, EXTRACAMBIARIAS ???? DE ENRIQUECIMIENTO INJUSTO, DE APODERAMIENTO O EN COMISIÓN DE COBRANZA ???? el endosante sigue siendo el verdadero titular de la letra o derecho incorporado, DE GARANTÍA ???? la letra se endosa a un acreedor del endosante a fin de garantizar con su importe una obligación principal que mantiene con aquél, ENDODO TIPOS LIMITADO, garantista ???? ya que el endosante firma obligándose así a responder del pago