Warning:
JavaScript is turned OFF. None of the links on this page will work until it is reactivated.
If you need help turning JavaScript On, click here.
The Concept Map you are trying to access has information related to:
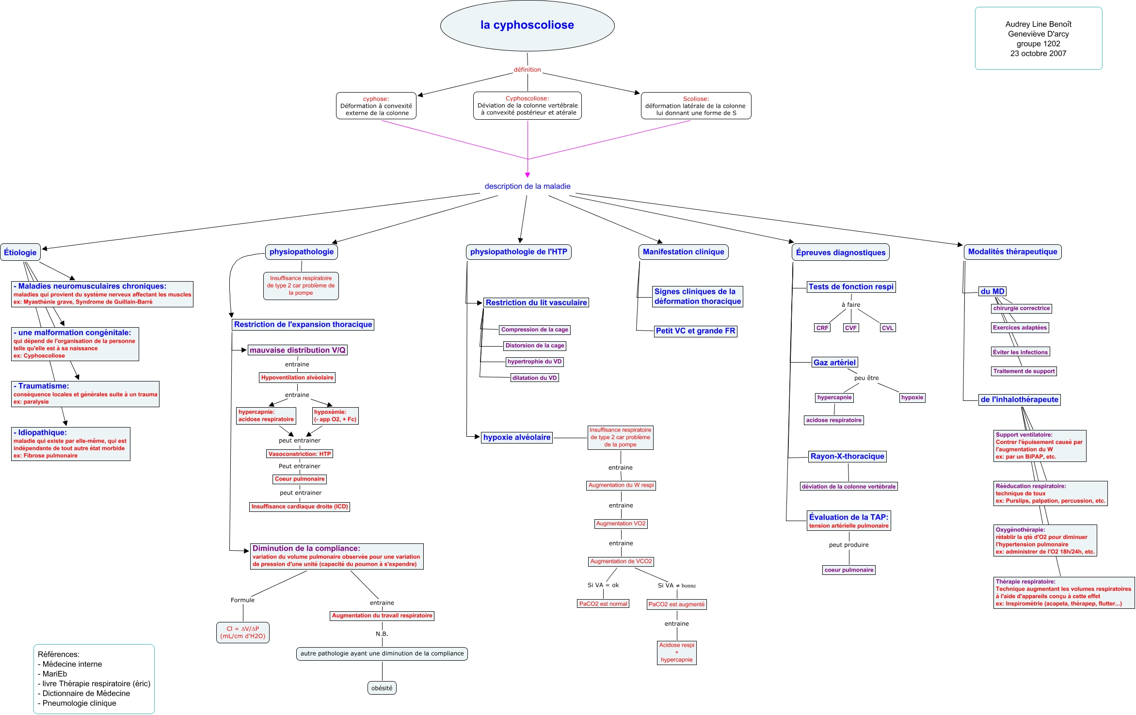
Cyphoscoliose_final, Rayon-X-thoracique déviation de la colonne vertébrale, hypercapnie: acidose respiratoire peut entrainer Vasoconstriction: HTP, de l'inhalothérapeute Rééducation respiratoire: technique de toux ex: Purslips, palpation, percussion, etc., Restriction du lit vasculaire dilatation du VD, Augmentation du W respi entraine Augmentation VO2, Hypoventilation alvéolaire entraine hypoxémie: (- app O2, + Fc), Modalités thérapeutique de l'inhalothérapeute, Restriction de l'expansion thoracique mauvaise distribution V/Q, Augmentation de VCO2 Si VA ≠ bonne PaCO2 est augmenté, la cyphoscoliose définition cyphose: Déformation à convexité externe de la colonne