WARNING:
JavaScript is turned OFF. None of the links on this concept map will
work until it is reactivated.
If you need help turning JavaScript On, click here.
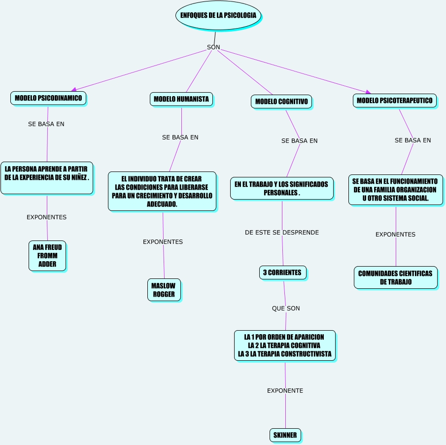
Este Cmap, tiene información relacionada con: ENFOQUES DE LA PSICOLOGIA, ENFOQUES DE LA PSICOLOGIA SON MODELO COGNITIVO, MODELO PSICOTERAPEUTICO SE BASA EN SE BASA EN EL FUNCIONAMIENTO DE UNA FAMILIA ORGANIZACION U OTRO SISTEMA SOCIAL., ENFOQUES DE LA PSICOLOGIA SON MODELO HUMANISTA, ENFOQUES DE LA PSICOLOGIA SON MODELO PSICOTERAPEUTICO, ENFOQUES DE LA PSICOLOGIA SON MODELO PSICODINAMICO, MODELO HUMANISTA SE BASA EN EL INDIVIDUO TRATA DE CREAR LAS CONDICIONES PARA LIBERARSE PARA UN CRECIMIENTO Y DESARROLLO ADECUADO., MODELO COGNITIVO SE BASA EN EN EL TRABAJO Y LOS SIGNIFICADOS PERSONALES ., LA PERSONA APRENDE A PARTIR DE LA EXPERIENCIA DE SU NIÑEZ . EXPONENTES ANA FREUD FROMM ADDER, EL INDIVIDUO TRATA DE CREAR LAS CONDICIONES PARA LIBERARSE PARA UN CRECIMIENTO Y DESARROLLO ADECUADO. EXPONENTES MASLOW ROGGER, EN EL TRABAJO Y LOS SIGNIFICADOS PERSONALES . DE ESTE SE DESPRENDE 3 CORRIENTES, SE BASA EN EL FUNCIONAMIENTO DE UNA FAMILIA ORGANIZACION U OTRO SISTEMA SOCIAL. EXPONENTES COMUNIDADES CIENTIFICAS DE TRABAJO, 3 CORRIENTES QUE SON LA 1 POR ORDEN DE APARICION LA 2 LA TERAPIA COGNITIVA LA 3 LA TERAPIA CONSTRUCTIVISTA, LA 1 POR ORDEN DE APARICION LA 2 LA TERAPIA COGNITIVA LA 3 LA TERAPIA CONSTRUCTIVISTA EXPONENTE SKINNER, MODELO PSICODINAMICO SE BASA EN LA PERSONA APRENDE A PARTIR DE LA EXPERIENCIA DE SU NIÑEZ .