Warning:
JavaScript is turned OFF. None of the links on this page will work until it is reactivated.
If you need help turning JavaScript On, click here.
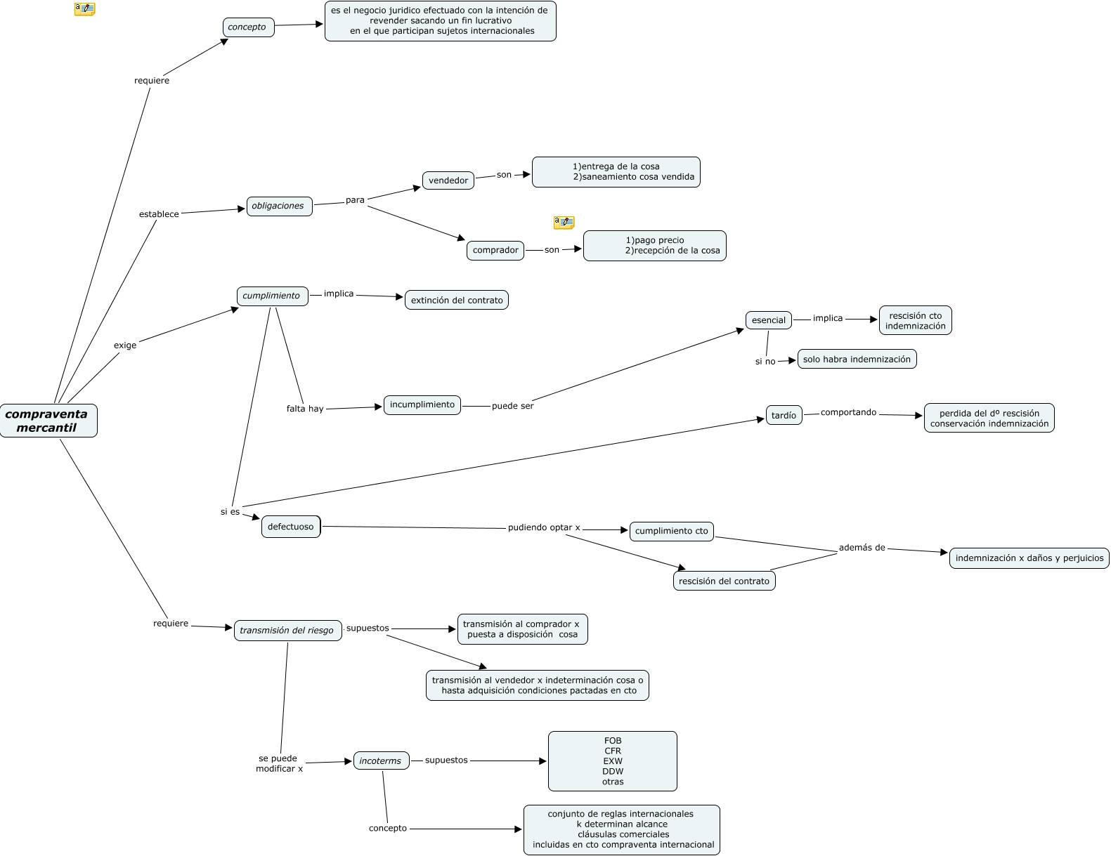
Este mapa conceptual tiene información relacionada a: mapa compraventa, defectuoso pudiendo optar x cumplimiento cto, compraventa mercantil exige cumplimiento, obligaciones para vendedor, compraventa mercantil requiere transmisión del riesgo, compraventa mercantil establece obligaciones, comprador son 1)pago precio 2)recepción de la cosa, esencial si no solo habra indemnización, concepto ???? es el negocio juridico efectuado con la intención de revender sacando un fin lucrativo en el que participan sujetos internacionales, defectuoso pudiendo optar x rescisión del contrato, incoterms supuestos FOB CFR EXW DDW otras, esencial implica rescisión cto indemnización, incoterms concepto conjunto de reglas internacionales k determinan alcance cláusulas comerciales incluidas en cto compraventa internacional, cumplimiento implica extinción del contrato, transmisión del riesgo supuestos transmisión al comprador x puesta a disposición cosa, cumplimiento si es defectuoso, transmisión del riesgo se puede modificar x incoterms, vendedor son 1)entrega de la cosa 2)saneamiento cosa vendida, transmisión del riesgo supuestos transmisión al vendedor x indeterminación cosa o hasta adquisición condiciones pactadas en cto, cumplimiento si es tardío, obligaciones para comprador