Warning:
JavaScript is turned OFF. None of the links on this page will work until it is reactivated.
If you need help turning JavaScript On, click here.
The Concept Map you are trying to access has information related to:
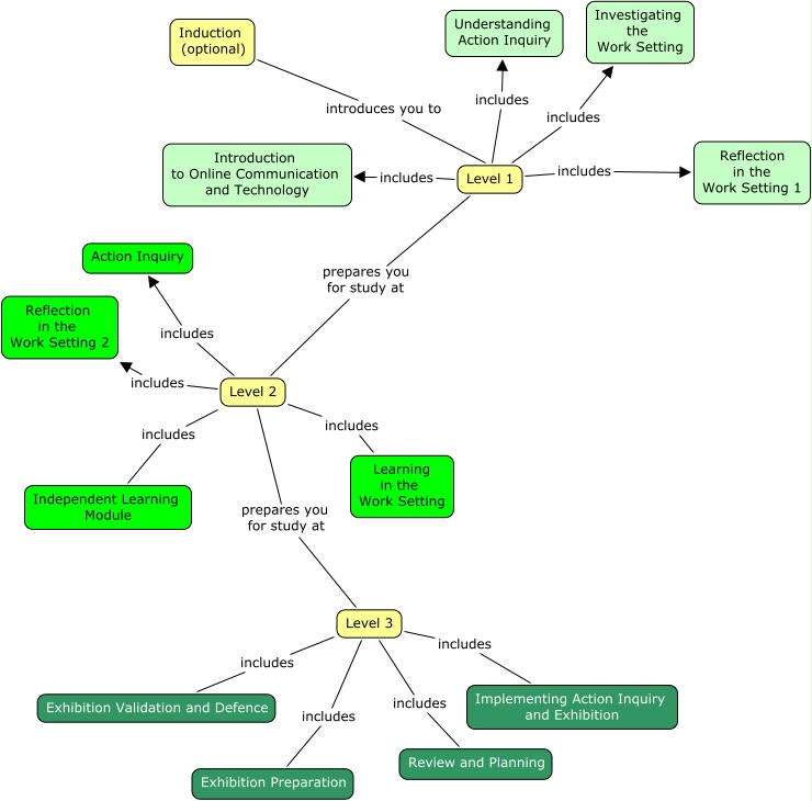
Modules, Level 2 includes Independent Learning Module, Level 2 prepares you for study at Level 3, Level 3 includes Exhibition Validation and Defence, Level 3 includes Implementing Action Inquiry and Exhibition, Level 1 includes Investigating the Work Setting, Level 2 includes Learning in the Work Setting, Level 2 includes Reflection in the Work Setting 2, Level 1 includes Reflection in the Work Setting 1, Level 1 includes Understanding Action Inquiry, Level 3 includes Exhibition Preparation