Warning:
JavaScript is turned OFF. None of the links on this page will work until it is reactivated.
If you need help turning JavaScript On, click here.
The Concept Map you are trying to access has information related to:
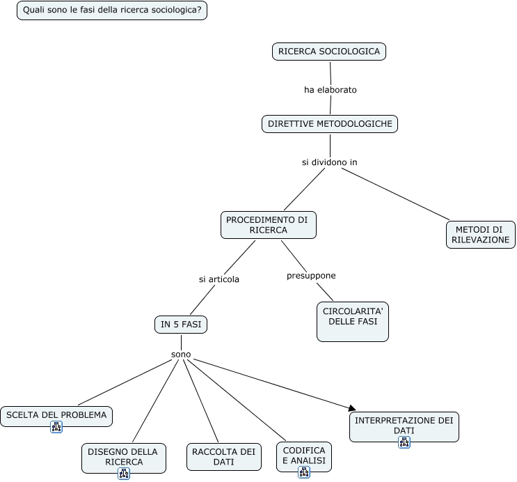
Ricerca Sociologica, IN 5 FASI sono SCELTA DEL PROBLEMA, DIRETTIVE METODOLOGICHE si dividono in METODI DI RILEVAZIONE, IN 5 FASI sono DISEGNO DELLA RICERCA, RICERCA SOCIOLOGICA ha elaborato DIRETTIVE METODOLOGICHE, IN 5 FASI sono RACCOLTA DEI DATI, DIRETTIVE METODOLOGICHE si dividono in PROCEDIMENTO DI RICERCA, PROCEDIMENTO DI RICERCA presuppone CIRCOLARITA' DELLE FASI, PROCEDIMENTO DI RICERCA si articola IN 5 FASI, IN 5 FASI sono INTERPRETAZIONE DEI DATI, IN 5 FASI sono CODIFICA E ANALISI