WARNING:
JavaScript is turned OFF. None of the links on this concept map will
work until it is reactivated.
If you need help turning JavaScript On, click here.
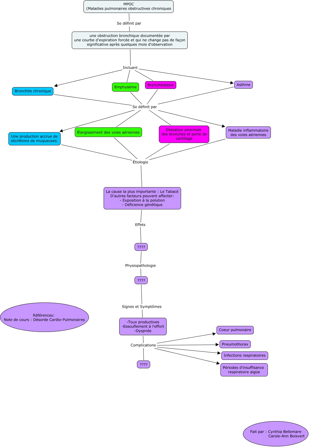
Cette carte de concepts créée avec IHMC CmapTools traite de: MPOC, Emphysème Se définit par Une production accrue de sécrétions de muqueuses., Emphysème Se définit par Maladie inflammatoire des voies aériennes, Asthme Se définit par Élargissement des voies aériennes, une obstruction bronchique documentée par une courbe d'expiration forcée et qui ne change pas de façon significative après quelques mois d'observation Incluant Emphysème, -Toux productives -Essouflement à l'effort -Dyspnée Complications Infections respiratoires, Bronchiestasie Se définit par Une production accrue de sécrétions de muqueuses., -Toux productives -Essouflement à l'effort -Dyspnée Complications Pneumothorax, une obstruction bronchique documentée par une courbe d'expiration forcée et qui ne change pas de façon significative après quelques mois d'observation Incluant Bronchite chronique, Bronchiestasie Se définit par Dilatation anormale des bronches et perte de cartillage, ???? Signes et Symptômes -Toux productives -Essouflement à l'effort -Dyspnée, Asthme Se définit par Dilatation anormale des bronches et perte de cartillage, une obstruction bronchique documentée par une courbe d'expiration forcée et qui ne change pas de façon significative après quelques mois d'observation Incluant Asthme, Dilatation anormale des bronches et perte de cartillage Étiologie La cause la plus importante : Le Tabacé D'autres facteurs peuvent affecter: - Exposition à la polution - Déficience génétique, -Toux productives -Essouflement à l'effort -Dyspnée Complications ????, -Toux productives -Essouflement à l'effort -Dyspnée Complications Coeur pulmonaire, Bronchite chronique Se définit par Dilatation anormale des bronches et perte de cartillage, Élargissement des voies aériennes Étiologie La cause la plus importante : Le Tabacé D'autres facteurs peuvent affecter: - Exposition à la polution - Déficience génétique, La cause la plus importante : Le Tabacé D'autres facteurs peuvent affecter: - Exposition à la polution - Déficience génétique Effets ????, Bronchiestasie Se définit par Élargissement des voies aériennes, Asthme Se définit par Une production accrue de sécrétions de muqueuses.