WARNING:
JavaScript is turned OFF. None of the links on this concept map will
work until it is reactivated.
If you need help turning JavaScript On, click here.
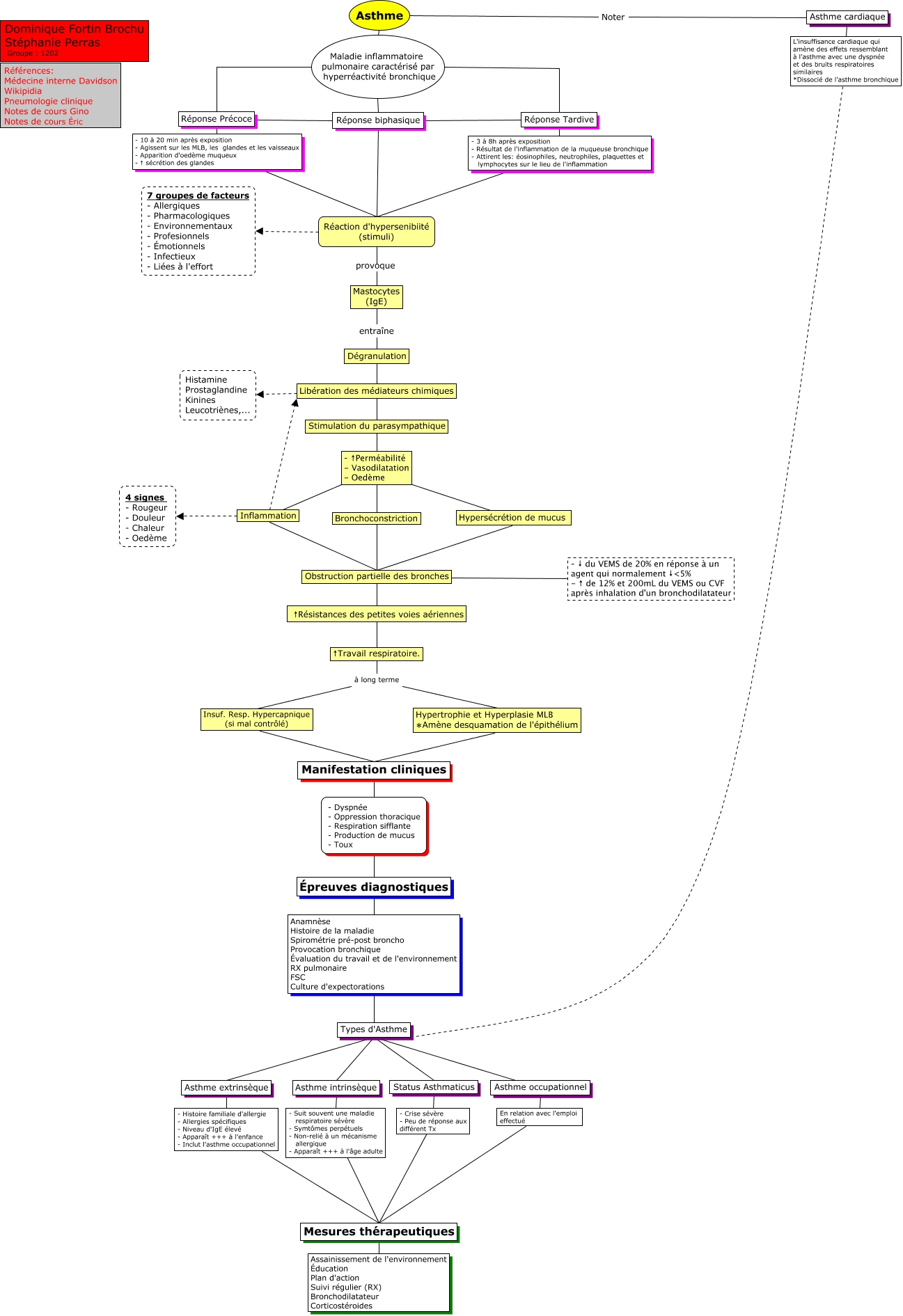
Cette carte de concepts créée avec IHMC CmapTools traite de: asthme 2, Mesures thérapeutiques Assainissement de l'environnement Éducation Plan d'action Suivi régulier (RX) Bronchodilatateur Corticostéroides, Insuf. Resp. Hypercapnique (si mal contrôlé) Manifestation cliniques, Asthme Noter Asthme cardiaque, Réaction d'hypersenibiité (stimuli) provoque Mastocytes (IgE), Mastocytes (IgE) entraîne Dégranulation, - Suit souvent une maladie respiratoire sévère - Symtômes perpétuels - Non-relié à un mécanisme allergique - Apparaît +++ à l'âge adulte Mesures thérapeutiques, - 10 à 20 min après exposition - Agissent sur les MLB, les glandes et les vaisseaux - Apparition d'oedème muqueux - ↑ sécrétion des glandes Réaction d'hypersenibiité (stimuli), - Dyspnée - Oppression thoracique - Respiration sifflante - Production de mucus - Toux Épreuves diagnostiques, Asthme occupationnel En relation avec l'emploi effectué, Maladie inflammatoire pulmonaire caractérisé par hyperréactivité bronchique Réponse biphasique Réaction d'hypersenibiité (stimuli), ↑Travail respiratoire. à long terme Hypertrophie et Hyperplasie MLB ∗Amène desquamation de l'épithélium, Asthme Maladie inflammatoire pulmonaire caractérisé par hyperréactivité bronchique, Libération des médiateurs chimiques Stimulation du parasympathique, Types d'Asthme Asthme extrinsèque, Réponse Tardive - 3 à 8h après exposition - Résultat de l'inflammation de la muqueuse bronchique - Attirent les: éosinophiles, neutrophiles, plaquettes et lymphocytes sur le lieu de l'inflammation, Dégranulation Libération des médiateurs chimiques, - Histoire familiale d'allergie - Allergies spécifiques - Niveau d'IgE élevé - Apparaît +++ à l'enfance - Inclut l'asthme occupationnel Mesures thérapeutiques, Stimulation du parasympathique - ↑Perméabilité - Vasodilatation - Oedème, - ↑Perméabilité - Vasodilatation - Oedème Hypersécrétion de mucus, Hypertrophie et Hyperplasie MLB ∗Amène desquamation de l'épithélium Manifestation cliniques