WARNING:
JavaScript is turned OFF. None of the links on this concept map will
work until it is reactivated.
If you need help turning JavaScript On, click here.
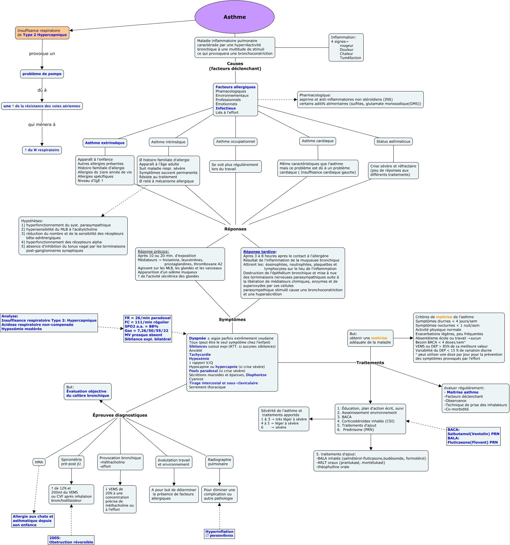
This Concept Map, created with IHMC CmapTools, has information related to: Asthme, 1. Éducation, plan d'action écrit, suivi 2. Assainissement environnement 3. BACA 4. Corticostéroïdes inhalés (CSI) 5. Traitements d'ajout 6. Prednisone (PRN) 5. traitements d'ajout: -BALA inhalés (salmétérol-fluticasone,budésonide, formotérol) -ARLT oraux (pranlukast, montélukast) -théophylline orale, 1. Éducation, plan d'action écrit, suivi 2. Assainissement environnement 3. BACA 4. Corticostéroïdes inhalés (CSI) 5. Traitements d'ajout 6. Prednisone (PRN) Sévérité de l'asthme et traitements apportés 1 à 3 → très léger à sévère 4 à 5 → léger à sévère 6 → sévère, Asthme Maladie inflammatoire pulmonaire caractérisée par une hyperréactivité bronchique à une multitude de stimuli ce qui provoquera une bronchoconstriction, Asthme Insuffisance respiratoire de Type 2 Hypercapnique, Radiographie pulmonaire Pour éliminer une complication ou autre pathologie, Dyspnée ± aigüe parfois extrêmement soudaine Toux (peut être le seul symptôme chez l'enfant) Sibilances sutout expi (ATT. si aucunes sibilances) Anxiété Tachycardie Hypoxémie ↓ rapport V/Q Hypocapnie ou hypercapnie (si crise sévère) Pouls paradoxal (si crise sévère) Sécrétions mucoïdes et épaisses, Diaphorèse Cyanose Tirage intercostal et sous-claviculaire Serrement thoracique Traitements But: obtenir une maitrise adéquate de la maladie, Ø histoire familiale d'allergie Apparaît à l'âge adulte Suit maladie respi. sévère Symptômes souvent permanents Résiste au traitement Ø relié à mécanisme allergique Réponses, Status asthmaticus Crise sévère et réfractaire (peu de réponses aux différents traitements), BACA: Salbutamol(Ventolin) PRN BALA: Fluticasone(Flovent) PRN 1. Éducation, plan d'action écrit, suivi 2. Assainissement environnement 3. BACA 4. Corticostéroïdes inhalés (CSI) 5. Traitements d'ajout 6. Prednisone (PRN), Dyspnée ± aigüe parfois extrêmement soudaine Toux (peut être le seul symptôme chez l'enfant) Sibilances sutout expi (ATT. si aucunes sibilances) Anxiété Tachycardie Hypoxémie ↓ rapport V/Q Hypocapnie ou hypercapnie (si crise sévère) Pouls paradoxal (si crise sévère) Sécrétions mucoïdes et épaisses, Diaphorèse Cyanose Tirage intercostal et sous-claviculaire Serrement thoracique Épreuves diagnostiques HMA, Apparaît à l'enfance Autres allergies présentes Histoire familiale d'allergie Allergies ds 1iere année de vie Allergies spécifiques Niveau d'IgE ↑ Réponses, Maladie inflammatoire pulmonaire caractérisée par une hyperréactivité bronchique à une multitude de stimuli ce qui provoquera une bronchoconstriction Causes (facteurs déclenchant) Facteurs allergiques Phamacologiques Environnementaux Professionnels Émotionnels Infectieux Liés à l'effort, Dyspnée ± aigüe parfois extrêmement soudaine Toux (peut être le seul symptôme chez l'enfant) Sibilances sutout expi (ATT. si aucunes sibilances) Anxiété Tachycardie Hypoxémie ↓ rapport V/Q Hypocapnie ou hypercapnie (si crise sévère) Pouls paradoxal (si crise sévère) Sécrétions mucoïdes et épaisses, Diaphorèse Cyanose Tirage intercostal et sous-claviculaire Serrement thoracique Épreuves diagnostiques Spirométrie pré-post β2, évalutation travail et environnement A pour but de déterminer la présence de facteurs allergiques, Facteurs allergiques Phamacologiques Environnementaux Professionnels Émotionnels Infectieux Liés à l'effort Asthme occupationnel, une ↑ de la résistance des voies aériennes qui mènera à ↑ du W respiratoire, Provocation bronchique -méthacholine -effort ↓ VEMS de 20% à une concentration précise de méthacholine ou à l'effort, Facteurs allergiques Phamacologiques Environnementaux Professionnels Émotionnels Infectieux Liés à l'effort Status asthmaticus, Réponse tardive: Apres 3 à 8 heures apres le contact à l'allergène Résultat de l'inflammation de la muqueuse bronchique Attirent les: éosinophiles, neutrophiles, plaquettes et lymphocytes sur le lieu de l'inflammation Destruction de l'épithélium bronchique et mise à nue des terminaisons nerveuses parasympathiques suite à la libération de médiateurs chimiques, enzymes et de superoxydes par ces cellules parasympathique stimulé cause une bronchoconstriction et une hypersécrétion Symptômes Dyspnée ± aigüe parfois extrêmement soudaine Toux (peut être le seul symptôme chez l'enfant) Sibilances sutout expi (ATT. si aucunes sibilances) Anxiété Tachycardie Hypoxémie ↓ rapport V/Q Hypocapnie ou hypercapnie (si crise sévère) Pouls paradoxal (si crise sévère) Sécrétions mucoïdes et épaisses, Diaphorèse Cyanose Tirage intercostal et sous-claviculaire Serrement thoracique, Même caractéristiques que l'asthme mais ce problème est dû à un problème cardiaque ( Insuffisance cardiaque gauche) Réponses