Warning:
JavaScript is turned OFF. None of the links on this page will work until it is reactivated.
If you need help turning JavaScript On, click here.
The Concept Map you are trying to access has information related to:
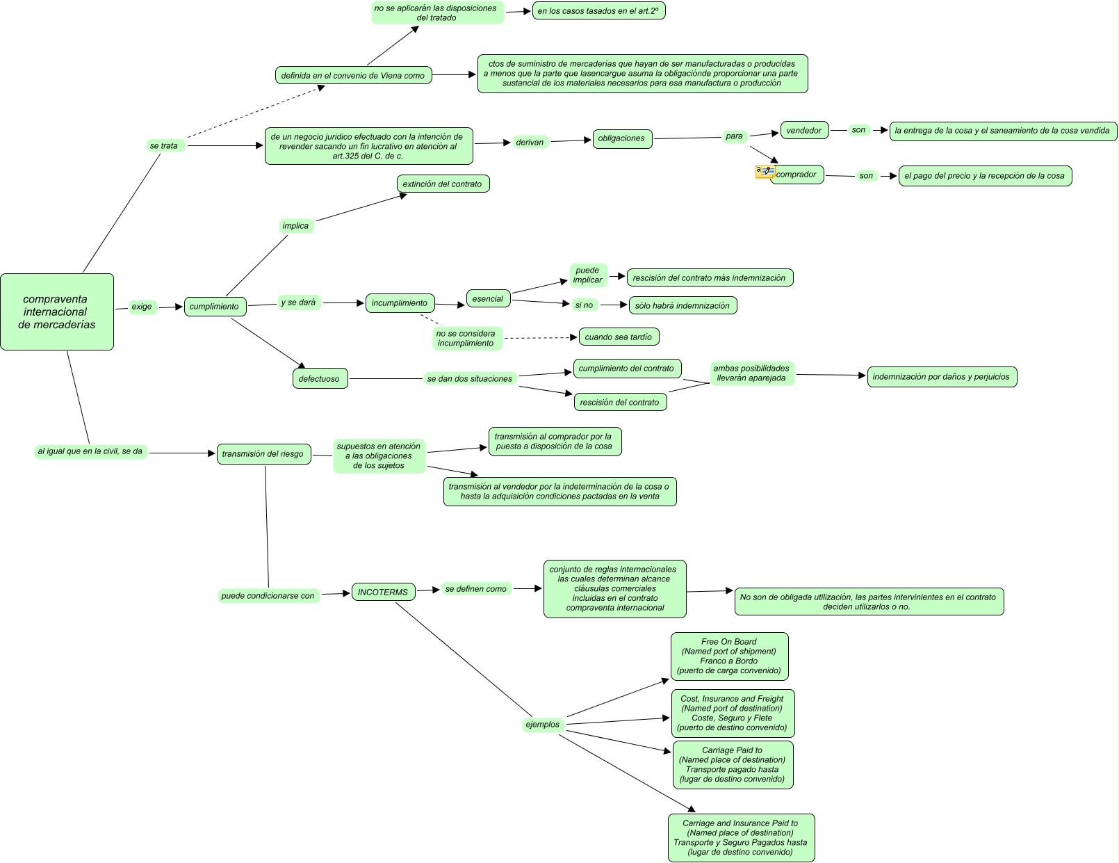
caso4 compraventa, cumplimiento implica extinción del contrato, transmisión del riesgo supuestos en atención a las obligaciones de los sujetos transmisión al vendedor por la indeterminación de la cosa o hasta la adquisición condiciones pactadas en la venta, incumplimiento ???? esencial, transmisión del riesgo supuestos en atención a las obligaciones de los sujetos transmisión al comprador por la puesta a disposición de la cosa, compraventa internacional de mercaderías al igual que en la civil, se da transmisión del riesgo, compraventa internacional de mercaderías se trata definida en el convenio de Viena como, rescisión del contrato ambas posibilidades llevarán aparejada indemnización por daños y perjuicios, cumplimiento ???? defectuoso, defectuoso se dan dos situaciones cumplimiento del contrato, compraventa internacional de mercaderías se trata de un negocio juridico efectuado con la intención de revender sacando un fin lucrativo en atención al art.325 del C. de c.