Warning:
JavaScript is turned OFF. None of the links on this page will work until it is reactivated.
If you need help turning JavaScript On, click here.
The Concept Map you are trying to access has information related to:
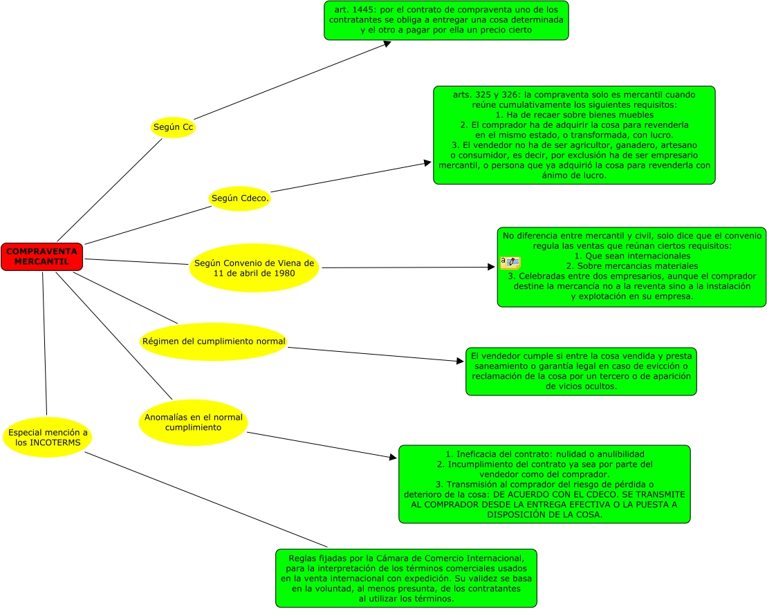
mapa problema 4 compraventa mercantil, COMPRAVENTA MERCANTIL Anomalías en el normal cumplimiento 1. Ineficacia del contrato: nulidad o anulibilidad 2. Incumplimiento del contrato ya sea por parte del vendedor como del comprador. 3. Transmisión al comprador del riesgo de pérdida o deterioro de la cosa: DE ACUERDO CON EL CDECO. SE TRANSMITE AL COMPRADOR DESDE LA ENTREGA EFECTIVA O LA PUESTA A DISPOSICIÓN DE LA COSA., COMPRAVENTA MERCANTIL Según Cdeco. arts. 325 y 326: la compraventa solo es mercantil cuando reúne cumulativamente los siguientes requisitos: 1. Ha de recaer sobre bienes muebles 2. El comprador ha de adquirir la cosa para revenderla en el mismo estado, o transformada, con lucro. 3. El vendedor no ha de ser agricultor, ganadero, artesano o consumidor, es decir, por exclusión ha de ser empresario mercantil, o persona que ya adquirió la cosa para revenderla con ánimo de lucro., COMPRAVENTA MERCANTIL Según Cc art. 1445: por el contrato de compraventa uno de los contratantes se obliga a entregar una cosa determinada y el otro a pagar por ella un precio cierto, COMPRAVENTA MERCANTIL Según Convenio de Viena de 11 de abril de 1980 No diferencia entre mercantil y civil, solo dice que el convenio regula las ventas que reúnan ciertos requisitos: 1. Que sean internacionales 2. Sobre mercancias materiales 3. Celebradas entre dos empresarios, aunque el comprador destine la mercancía no a la reventa sino a la instalación y explotación en su empresa., COMPRAVENTA MERCANTIL Especial mención a los INCOTERMS Reglas fijadas por la Cámara de Comercio Internacional, para la interpretación de los términos comerciales usados en la venta internacional con expedición. Su validez se basa en la voluntad, al menos presunta, de los contratantes al utilizar los términos., COMPRAVENTA MERCANTIL Régimen del cumplimiento normal El vendedor cumple si entre la cosa vendida y presta saneamiento o garantía legal en caso de evicción o reclamación de la cosa por un tercero o de aparición de vicios ocultos.