WARNING:
JavaScript is turned OFF. None of the links on this concept map will
work until it is reactivated.
If you need help turning JavaScript On, click here.
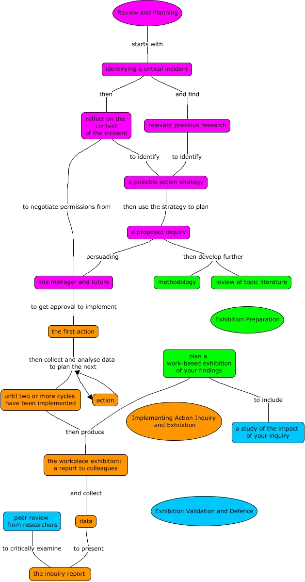
This Concept Map, created with IHMC CmapTools, has information related to: Real World Inquiry, plan a work-based exhibition of your findings to include a study of the impact of your inquiry, peer review from researchers to critically examine the inquiry report, action then collect and analyse data to plan the next until two or more cycles have been implemented, a possible action strategy then use the strategy to plan a proposed inquiry, a proposed inquiry persuading line manager and tutors, Review and Planning starts with identifying a critical incident, reflect on the context of the incident to negotiate permissions from line manager and tutors, the first action then collect and analyse data to plan the next until two or more cycles have been implemented, plan a work-based exhibition of your findings then produce the workplace exhibition: a report to colleagues, a proposed inquiry then develop further review of topic literature, data to present the inquiry report, identifying a critical incident and find relevant previous research, until two or more cycles have been implemented then produce the workplace exhibition: a report to colleagues, reflect on the context of the incident to identify a possible action strategy, the workplace exhibition: a report to colleagues and collect data, relevant previous research to identify a possible action strategy, a proposed inquiry then develop further methodology, the first action then collect and analyse data to plan the next action, line manager and tutors to get approval to implement the first action, identifying a critical incident then reflect on the context of the incident