Warning:
JavaScript is turned OFF. None of the links on this page will work until it is reactivated.
If you need help turning JavaScript On, click here.
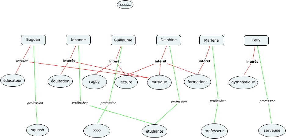
This Concept Map, created with IHMC CmapTools, has information related to: essai_profils_1, Marlène intérêt formations, Johanne intérêt équitation, Guillaume intérêt lecture, Marlène profession professeur, Bogdan profession squash, Delphine intérêt musique, Guillaume intérêt rugby, Guillaume profession ????, Delphine profession étudiante, Bogdan intérêt musique, Johanne intérêt musique, Delphine intérêt lecture, Kelly profession serveuse, Johanne profession étudiante, Delphine intérêt formations, Kelly intérêt gymnastique, Bogdan intérêt éducateur