Warning:
JavaScript is turned OFF. None of the links on this page will work until it is reactivated.
If you need help turning JavaScript On, click here.
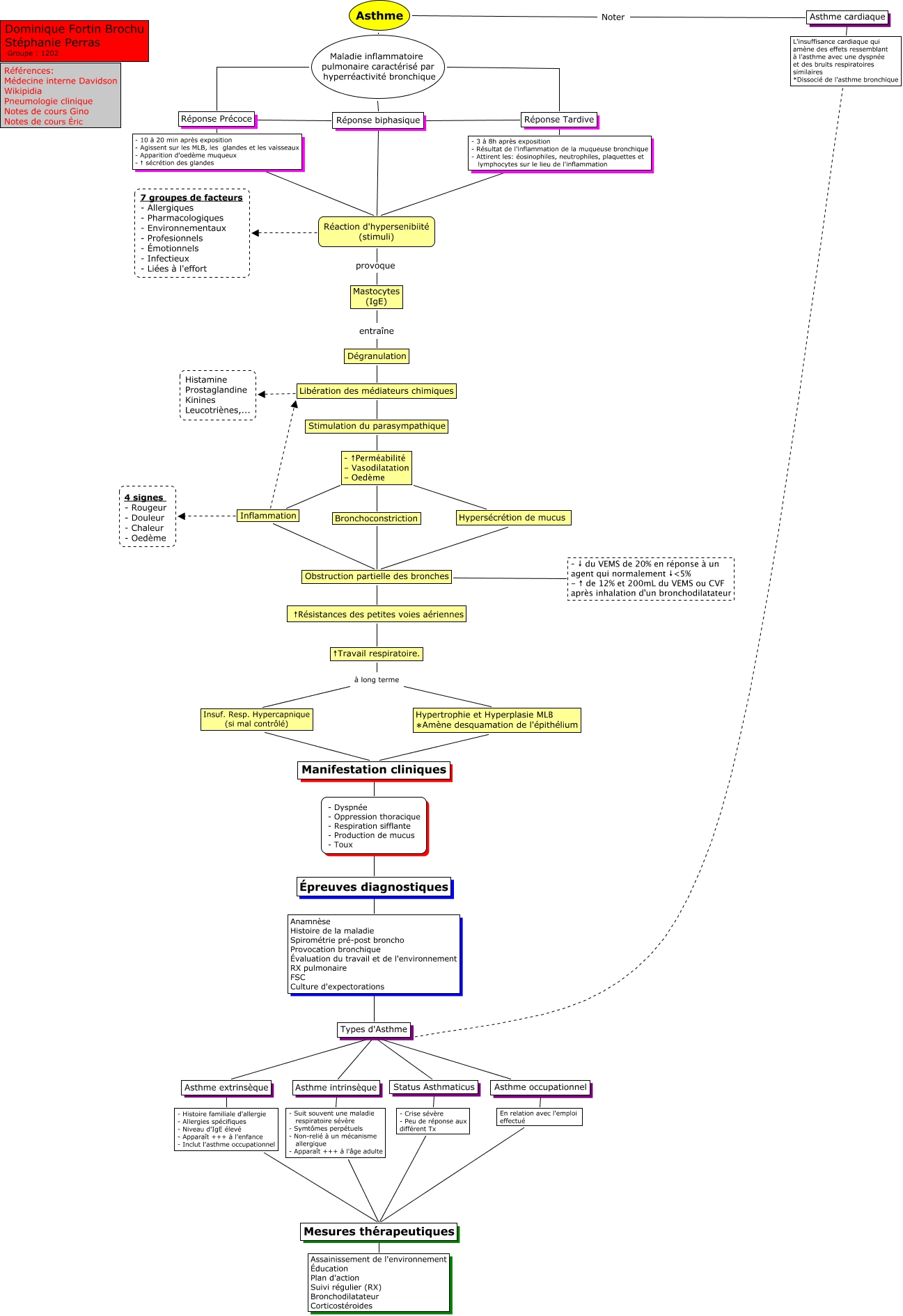
This Concept Map has information related to: asthme.finale, Mesures thérapeutiques Assainissement de l'environnement Éducation Plan d'action Suivi régulier (RX) Bronchodilatateur Corticostéroides, Insuf. Resp. Hypercapnique (si mal contrôlé) Manifestation cliniques, Asthme Noter Asthme cardiaque, Réaction d'hypersenibiité (stimuli) provoque Mastocytes (IgE), Mastocytes (IgE) entraîne Dégranulation, - Suit souvent une maladie respiratoire sévère - Symtômes perpétuels - Non-relié à un mécanisme allergique - Apparaît +++ à l'âge adulte Mesures thérapeutiques, - 10 à 20 min après exposition - Agissent sur les MLB, les glandes et les vaisseaux - Apparition d'oedème muqueux - ↑ sécrétion des glandes Réaction d'hypersenibiité (stimuli), - Dyspnée - Oppression thoracique - Respiration sifflante - Production de mucus - Toux Épreuves diagnostiques, Asthme occupationnel En relation avec l'emploi effectué, Maladie inflammatoire pulmonaire caractérisé par hyperréactivité bronchique Réponse biphasique Réaction d'hypersenibiité (stimuli)