WARNING:
JavaScript is turned OFF. None of the links on this concept map will
work until it is reactivated.
If you need help turning JavaScript On, click here.
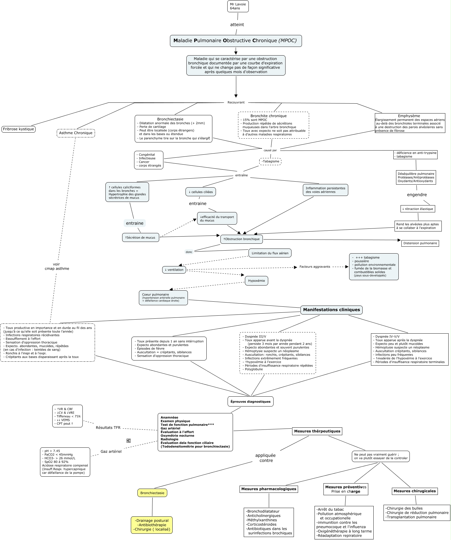
Cette carte de concepts créée avec IHMC CmapTools traite de: MPOC.finale, Recouvrant Asthme Chronique, Bronchiectasie - Dilatation anormale des bronches (+ 2mm) - Perte de cartilage - Peut être localisée (corps étrangers) et dans les bases ou étendue - Le parenchyme tire sur la bronche qui s'élargit causé par - déficience en anti-trypsine - tabagisme, Ne peut pas vraiment guérir ; on va plutôt essayer de la controler Mesures préventives Prise en charge, Maladie Pulmonaire Obstructive Chronique (MPOC) Maladie qui se caractérise par une obstruction bronchique documentée par une courbe d'expiration forcée et qui ne change pas de façon significative après quelques mois d'observation, Déséquilibre pulmonaire Protéases/Antiprotéases Oxydants/Antioxydants engendre ↓ rétraction élastique, - Congénital - Infectieuse - Cancer - corps étrangés causé par -Tabagisme, Coeur pulmonaire (hypertension artérielle pulmonaire + défaillance cardiaque droite) Manifestations cliniques - Dyspnée IV-V/V - Toux apparue après la dyspnée - Expecto peu et plutôt mucoïdes - Hémoptysie suspecte un néoplasme - Auscultation crépitants, sibilances - infections peu fréquentes - ↑modérée de l'hypoxémie à l'exercice - Périodes d'insuffisance respiratoire terminales, Bronchiectasie -Drainage postural -Antibiothérapie -Chirurgie ( localisé), Anamnèse Examen physique Test de fonction pulmonaire*** Gaz artériel Évaluation à l'effort Oxymétrie nocturne Radiologie Évaluation dela fonction ciliaire (Tododensitométrie pour bronchiectasie) Résultats TFR - ↑VR & CRF - ↓CV & ↓VRE - Tiffeneau < 75% - ↓↓ VEMS - CPT peut ↑, -Tabagisme entraîne, ↑ cellules caliciformes dans les bronches = Hypertrophie des glandes sécrétrices de mucus entraine ↑Sécrétion de mucus, Bronchiectasie - Dilatation anormale des bronches (+ 2mm) - Perte de cartilage - Peut être localisée (corps étrangers) et dans les bases ou étendue - Le parenchyme tire sur la bronche qui s'élargit causé par -Tabagisme, Coeur pulmonaire (hypertension artérielle pulmonaire + défaillance cardiaque droite) Manifestations cliniques - Dyspnée III/V - Toux apparue avant la dyspnée (persiste 3 mois par année pendant 2 ans) - Expecto abondantes et souvent purulentes - Hémoptysie suspecte un néoplasme - Auscultation: ronchis, crépitants, sibilances - Infections extrêmement fréquentes - ↑hypoxémie à l'exercice - Périodes d'insuffissance respiratoire répétées - Polyglobulie, Anamnèse Examen physique Test de fonction pulmonaire*** Gaz artériel Évaluation à l'effort Oxymétrie nocturne Radiologie Évaluation dela fonction ciliaire (Tododensitométrie pour bronchiectasie) Gaz artériel - pH > 7.45 - PaCO2 < 45mmHg - HCO3- > 26 mmol/L - SpO2 80 à 92% Acidose respiratoire compensé (Insuff.Respi. hypercapnique car défaillance de la pompe), Recouvrant Bronchite chronique - 15% sont MPOC - Production répétée de sécrétions muqueuses dans l'arbre bronchique - Toux avec expecto ne soit pas attribuable à d'autres maladies respiratoires, Emphysème Élargissement permanent des espaces aériens au-delà des bronchioles terminales associé à une destruction des parois alvéolaires sans présence de fibrose causé par -Tabagisme, - déficience en anti-trypsine - tabagisme Déséquilibre pulmonaire Protéases/Antiprotéases Oxydants/Antioxydants, Ne peut pas vraiment guérir ; on va plutôt essayer de la controler Mesures chirugicales, - Dyspnée III/V - Toux apparue avant la dyspnée (persiste 3 mois par année pendant 2 ans) - Expecto abondantes et souvent purulentes - Hémoptysie suspecte un néoplasme - Auscultation: ronchis, crépitants, sibilances - Infections extrêmement fréquentes - ↑hypoxémie à l'exercice - Périodes d'insuffissance respiratoire répétées - Polyglobulie Épreuves diagnostiques, Coeur pulmonaire (hypertension artérielle pulmonaire + défaillance cardiaque droite) Manifestations cliniques - Toux présente depuis 1 an sans intérruption - Expecto abondantes et purulentes - Épisodes de fièvre - Auscultation = crépitants, sibilances - Sensation d'oppression thoracique