Warning:
JavaScript is turned OFF. None of the links on this page will work until it is reactivated.
If you need help turning JavaScript On, click here.
The Concept Map you are trying to access has information related to:
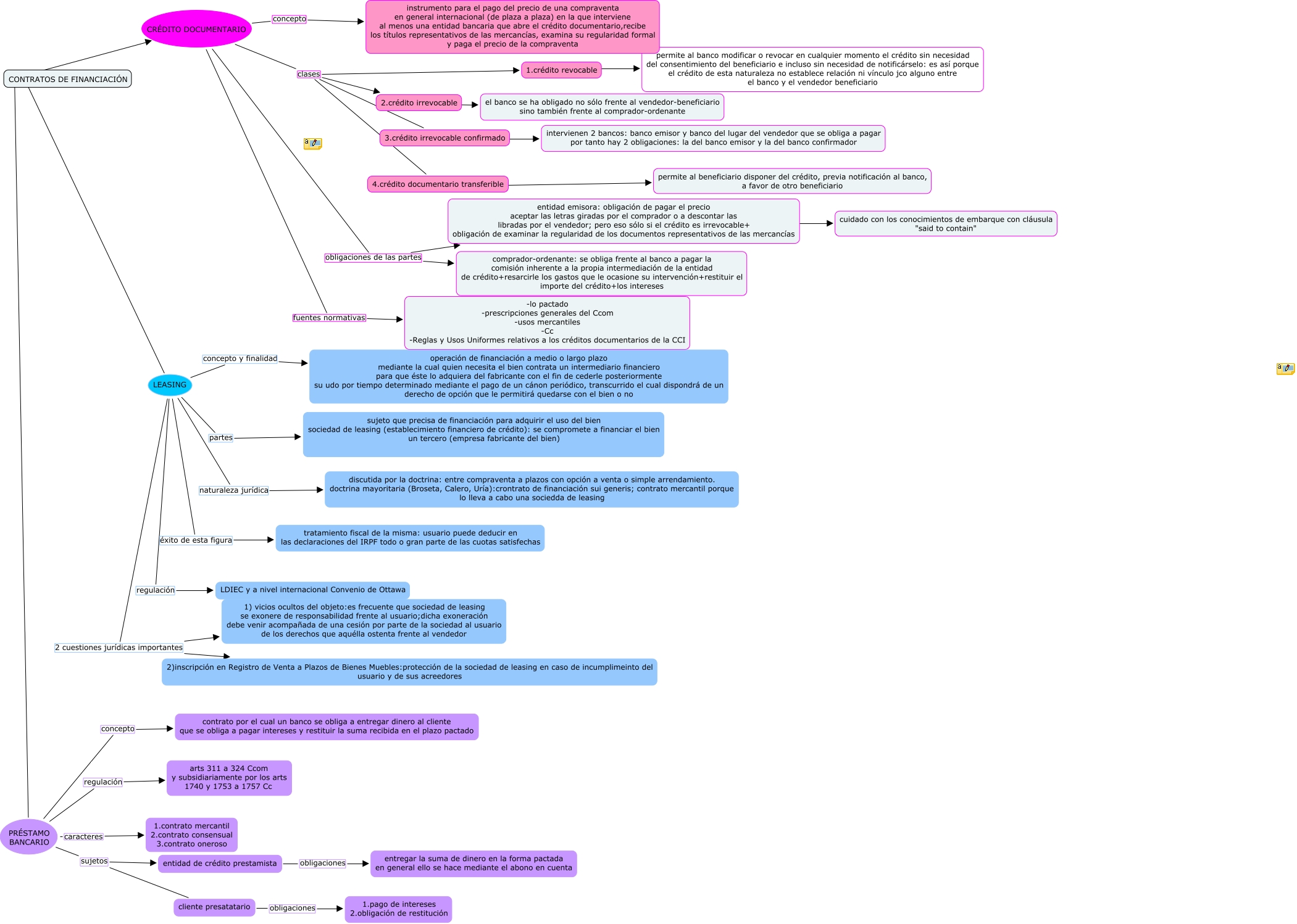
contratos de financiación (caso 5), CRÉDITO DOCUMENTARIO concepto instrumento para el pago del precio de una compraventa en general internacional (de plaza a plaza) en la que interviene al menos una entidad bancaria que abre el crédito documentario,recibe los títulos representativos de las mercancías, examina su regularidad formal y paga el precio de la compraventa, CRÉDITO DOCUMENTARIO clases 2.crédito irrevocable, LEASING regulación LDIEC y a nivel internacional Convenio de Ottawa, PRÉSTAMO BANCARIO sujetos cliente presatatario, LEASING éxito de esta figura tratamiento fiscal de la misma: usuario puede deducir en las declaraciones del IRPF todo o gran parte de las cuotas satisfechas, PRÉSTAMO BANCARIO sujetos entidad de crédito prestamista, 4.crédito documentario transferible ???? permite al beneficiario disponer del crédito, previa notificación al banco, a favor de otro beneficiario, LEASING partes sujeto que precisa de financiación para adquirir el uso del bien sociedad de leasing (establecimiento financiero de crédito): se compromete a financiar el bien un tercero (empresa fabricante del bien), 3.crédito irrevocable confirmado ???? intervienen 2 bancos: banco emisor y banco del lugar del vendedor que se obliga a pagar por tanto hay 2 obligaciones: la del banco emisor y la del banco confirmador, entidad emisora: obligación de pagar el precio aceptar las letras giradas por el comprador o a descontar las libradas por el vendedor; pero eso sólo si el crédito es irrevocable+ obligación de examinar la regularidad de los documentos representativos de las mercancías ???? cuidado con los conocimientos de embarque con cláusula "said to contain"