Warning:
JavaScript is turned OFF. None of the links on this page will work until it is reactivated.
If you need help turning JavaScript On, click here.
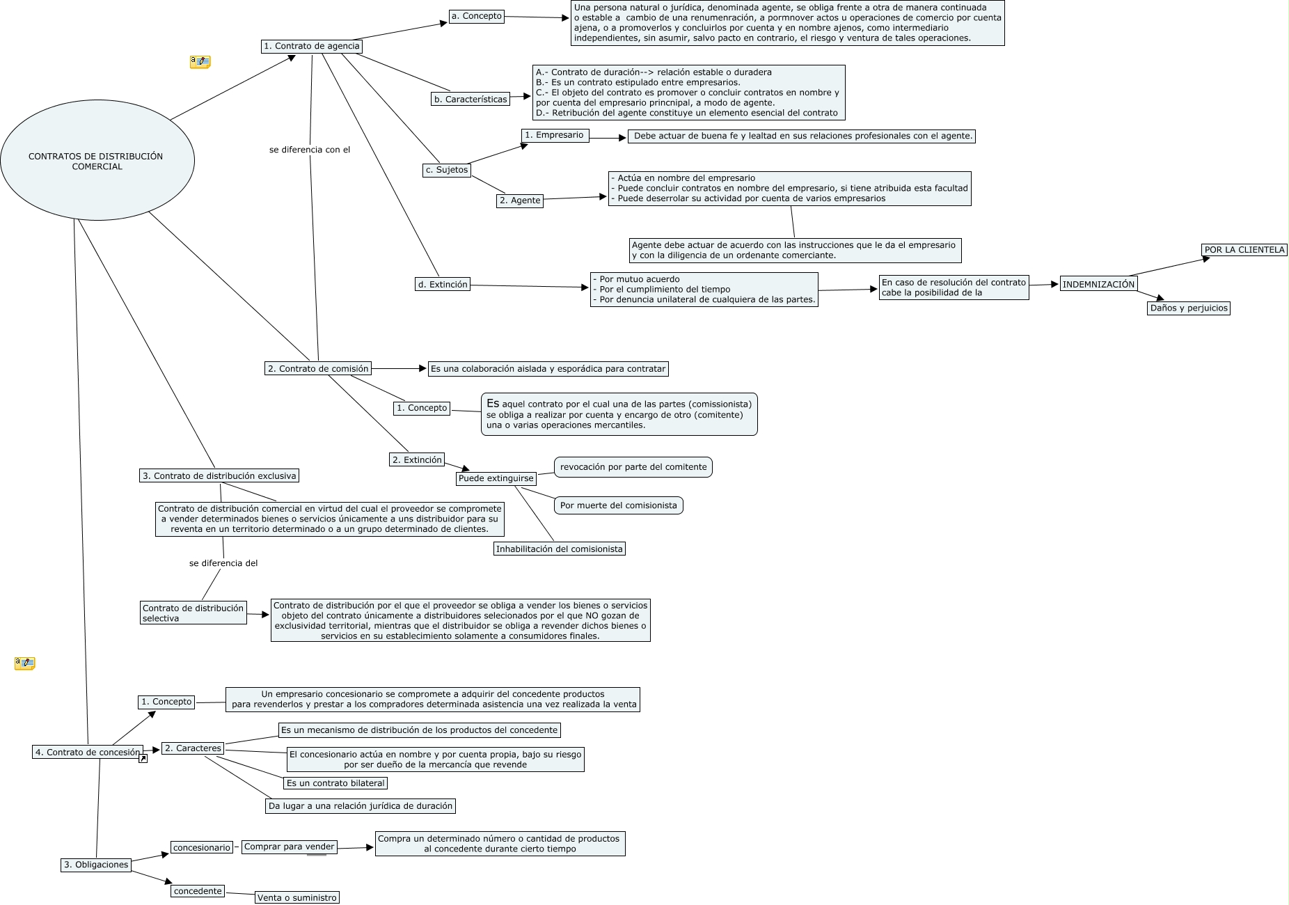
Este mapa conceptual tiene información relacionada a: 6. Contrato de agencia, 2. Contrato de comisión ???? Es una colaboración aislada y esporádica para contratar, 4. Contrato de concesión ???? 3. Obligaciones, Puede extinguirse ???? Inhabilitación del comisionista, 1. Concepto ???? Un empresario concesionario se compromete a adquirir del concedente productos para revenderlos y prestar a los compradores determinada asistencia una vez realizada la venta, a. Concepto ???? Una persona natural o jurídica, denominada agente, se obliga frente a otra de manera continuada o estable a cambio de una renumenración, a pormnover actos u operaciones de comercio por cuenta ajena, o a promoverlos y concluirlos por cuenta y en nombre ajenos, como intermediario independientes, sin asumir, salvo pacto en contrario, el riesgo y ventura de tales operaciones., 2. Caracteres ???? El concesionario actúa en nombre y por cuenta propia, bajo su riesgo por ser dueño de la mercancía que revende, CONTRATOS DE DISTRIBUCIÓN COMERCIAL ???? 3. Contrato de distribución exclusiva, 3. Obligaciones ???? concedente, 1. Contrato de agencia ???? c. Sujetos, 2. Caracteres ???? Es un contrato bilateral, 2. Contrato de comisión ???? 1. Concepto, d. Extinción ???? - Por mutuo acuerdo - Por el cumplimiento del tiempo - Por denuncia unilateral de cualquiera de las partes., 4. Contrato de concesión ???? 1. Concepto, INDEMNIZACIÓN ???? POR LA CLIENTELA, c. Sujetos ???? 1. Empresario, 2. Caracteres ???? Es un mecanismo de distribución de los productos del concedente, 3. Contrato de distribución exclusiva se diferencia del Contrato de distribución selectiva, En caso de resolución del contrato cabe la posibilidad de la ???? INDEMNIZACIÓN, Puede extinguirse ???? revocación por parte del comitente, c. Sujetos ???? 2. Agente