Warning:
JavaScript is turned OFF. None of the links on this page will work until it is reactivated.
If you need help turning JavaScript On, click here.
The Concept Map you are trying to access has information related to:
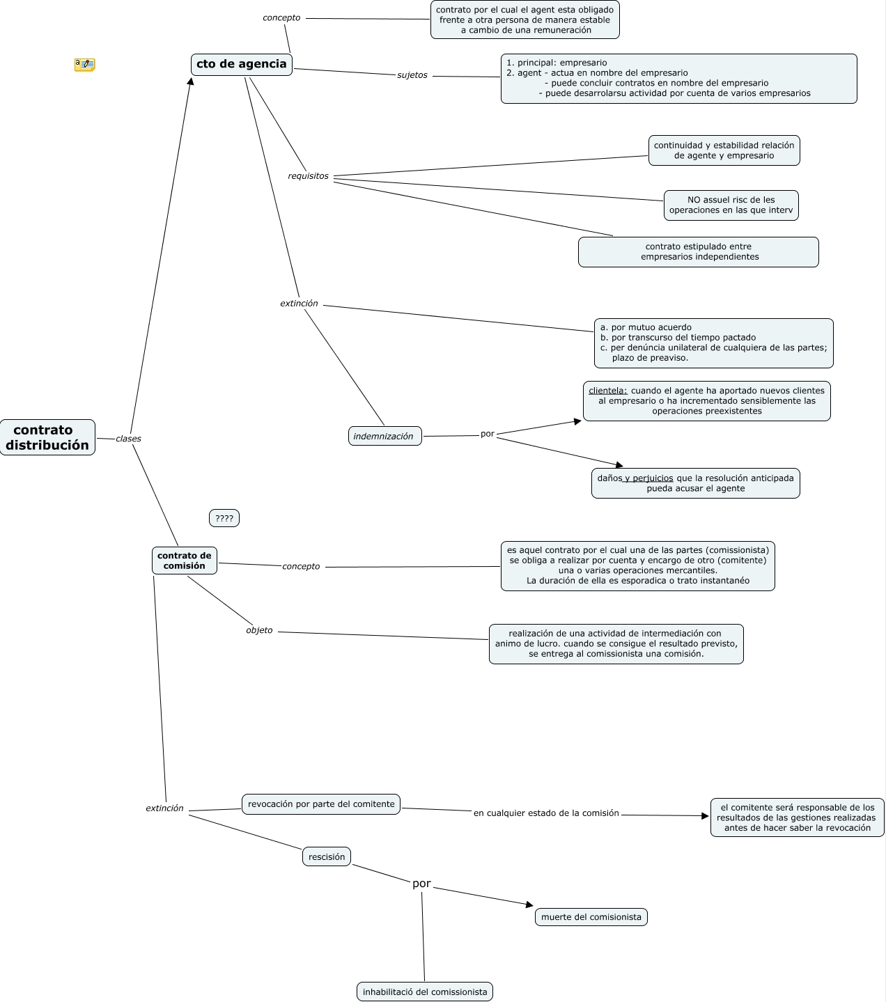
Mapa distribución, contrato distribución clases cto de agencia, indemnización por daños y perjuicios que la resolución anticipada pueda acusar el agente, rescisión extinción contrato de comisión, realización de una actividad de intermediación con animo de lucro. cuando se consigue el resultado previsto, se entrega al comissionista una comisión. objeto contrato de comisión, rescisión por inhabilitació del comissionista, revocación por parte del comitente en cualquier estado de la comisión el comitente será responsable de los resultados de las gestiones realizadas antes de hacer saber la revocación, 1. principal: empresario 2. agent - actua en nombre del empresario - puede concluir contratos en nombre del empresario - puede desarrolarsu actividad por cuenta de varios empresarios sujetos cto de agencia, contrato distribución clases contrato de comisión, contrato estipulado entre empresarios independientes requisitos continuidad y estabilidad relación de agente y empresario, es aquel contrato por el cual una de las partes (comissionista) se obliga a realizar por cuenta y encargo de otro (comitente) una o varias operaciones mercantiles. La duración de ella es esporadica o trato instantanéo concepto contrato de comisión