Warning:
JavaScript is turned OFF. None of the links on this page will work until it is reactivated.
If you need help turning JavaScript On, click here.
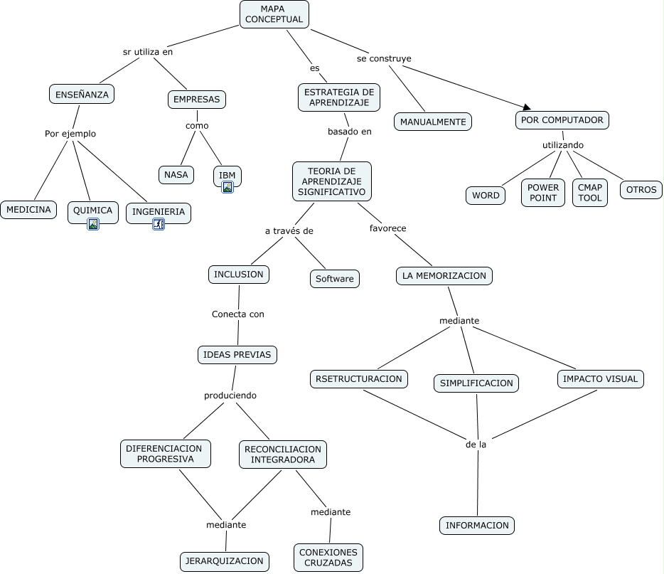
The Concept Map you are trying to access has information related to:
SIMPOSIO TIC, DIFERENCIACION PROGRESIVA mediante JERARQUIZACION, MAPA CONCEPTUAL sr utiliza en EMPRESAS, MAPA CONCEPTUAL sr utiliza en ENSEÑANZA, EMPRESAS como NASA, IMPACTO VISUAL de la INFORMACION, ENSEÑANZA Por ejemplo MEDICINA, MAPA CONCEPTUAL se construye POR COMPUTADOR, IDEAS PREVIAS produciendo RECONCILIACION INTEGRADORA, TEORIA DE APRENDIZAJE SIGNIFICATIVO a través de INCLUSION, IDEAS PREVIAS produciendo DIFERENCIACION PROGRESIVA