Warning:
JavaScript is turned OFF. None of the links on this page will work until it is reactivated.
If you need help turning JavaScript On, click here.
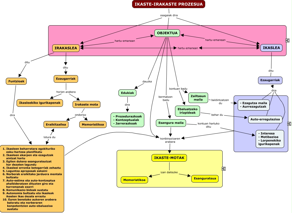
Este mapa conceptual tiene información relacionada a: Ikaste-Irakaste prozesua aurkezpena, Ebaluatzeko irizpideak behar du Auto-erregulazioa, IKASTE-IRAKASTE PROZESUA osagaiak dira OBJEKTUA, Ezaugarriak horien arabera Ikasleekiko igurikapenak, IKASTE-MOTAK izan daitezke Esanguratsua, Ezaugarriak dira - Ezagutza maila - Aurrezagutzak, OBJEKTUA kontuan badu Zailtasun maila, Funtzioak dira 1. Ikasleen beharretara egokituriko esku-hartzea planifikatu 2. Ikasleen ekarpen eta ezagutzak aintzat hartu 3. Egiten dutena esanguratsutzat har dezaten lagundu 4. Ikasleei erronka betegarriak zehaztu 5. Laguntza aproposak eskaini 6. Norberak eraikitako jarduera mentala bultzatu 7. Auto-estima eta auto-kontzeptua ahalbideratzen dituzten giro eta harremanak ezarri 8. Komunikazio-bideak sustatu 9. Autonomia bultzatu eta ikasleak ikasten ikas dezala erraztu 10. Euren benetako aukeren arabera baloratu eta norberaren konpetentzien auto-ebaluazioa sustatu, Ezaugarriak dira Auto-erregulazioa, IKASTE-IRAKASTE PROZESUA osagaiak dira IKASLEA, IRAKASLEA ditu Funtzioak