Warning:
JavaScript is turned OFF. None of the links on this page will work until it is reactivated.
If you need help turning JavaScript On, click here.
The Concept Map you are trying to access has information related to:
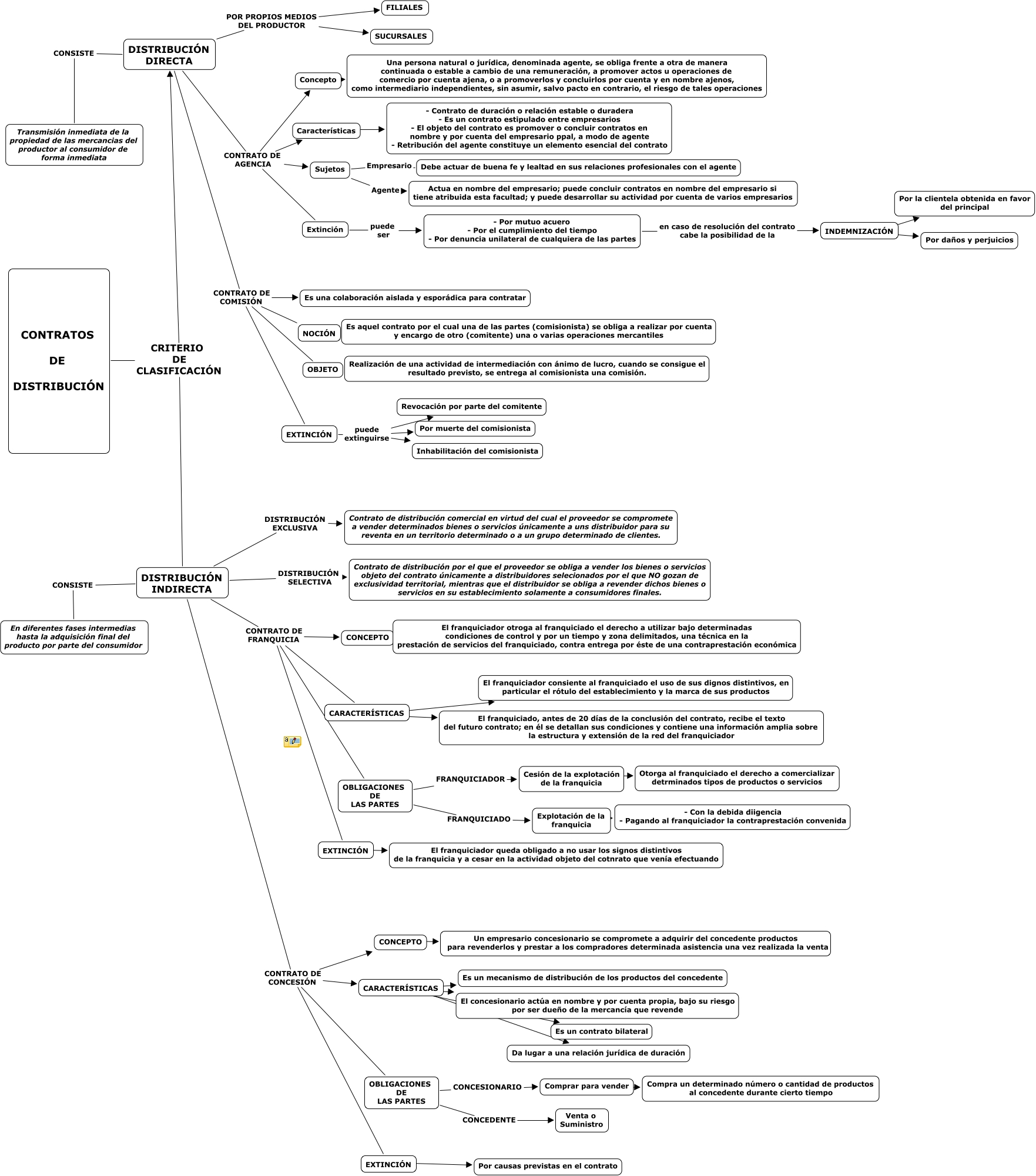
contrato de distribucion (caso 6), DISTRIBUCIÓN INDIRECTA CONTRATO DE CONCESIÓN CARACTERÍSTICAS, CARACTERÍSTICAS ???? Es un contrato bilateral, DISTRIBUCIÓN INDIRECTA CONTRATO DE CONCESIÓN OBLIGACIONES DE LAS PARTES, DISTRIBUCIÓN DIRECTA CONTRATO DE AGENCIA Concepto, EXTINCIÓN puede extinguirse Inhabilitación del comisionista, INDEMNIZACIÓN ???? Por daños y perjuicios, EXTINCIÓN puede extinguirse Revocación por parte del comitente, DISTRIBUCIÓN INDIRECTA CONTRATO DE CONCESIÓN EXTINCIÓN, DISTRIBUCIÓN DIRECTA CONSISTE Transmisión inmediata de la propiedad de las mercancias del productor al consumidor de forma inmediata, DISTRIBUCIÓN DIRECTA POR PROPIOS MEDIOS DEL PRODUCTOR FILIALES