WARNING:
JavaScript is turned OFF. None of the links on this concept map will
work until it is reactivated.
If you need help turning JavaScript On, click here.
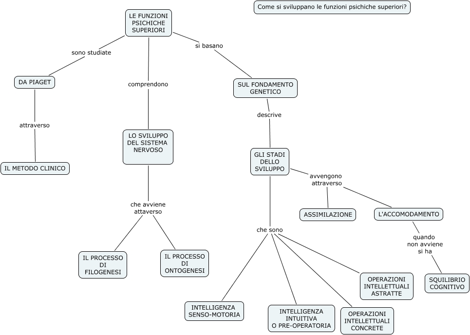
Questa Cmap, creata con IHMC CmapTools, contiene informazioni relative a: Piaget, GLI STADI DELLO SVILUPPO che sono OPERAZIONI INTELLETTUALI CONCRETE, LO SVILUPPO DEL SISTEMA NERVOSO che avviene attaverso IL PROCESSO DI ONTOGENESI, LE FUNZIONI PSICHICHE SUPERIORI si basano SUL FONDAMENTO GENETICO, GLI STADI DELLO SVILUPPO che sono OPERAZIONI INTELLETTUALI ASTRATTE, GLI STADI DELLO SVILUPPO che sono INTELLIGENZA INTUITIVA O PRE-OPERATORIA, LE FUNZIONI PSICHICHE SUPERIORI comprendono LO SVILUPPO DEL SISTEMA NERVOSO, GLI STADI DELLO SVILUPPO che sono INTELLIGENZA SENSO-MOTORIA, SUL FONDAMENTO GENETICO descrive GLI STADI DELLO SVILUPPO, LE FUNZIONI PSICHICHE SUPERIORI sono studiate DA PIAGET, DA PIAGET attraverso IL METODO CLINICO, GLI STADI DELLO SVILUPPO avvengono attraverso L'ACCOMODAMENTO, GLI STADI DELLO SVILUPPO avvengono attraverso ASSIMILAZIONE, LO SVILUPPO DEL SISTEMA NERVOSO che avviene attaverso IL PROCESSO DI FILOGENESI, L'ACCOMODAMENTO quando non avviene si ha SQUILIBRIO COGNITIVO