Warning:
JavaScript is turned OFF. None of the links on this page will work until it is reactivated.
If you need help turning JavaScript On, click here.
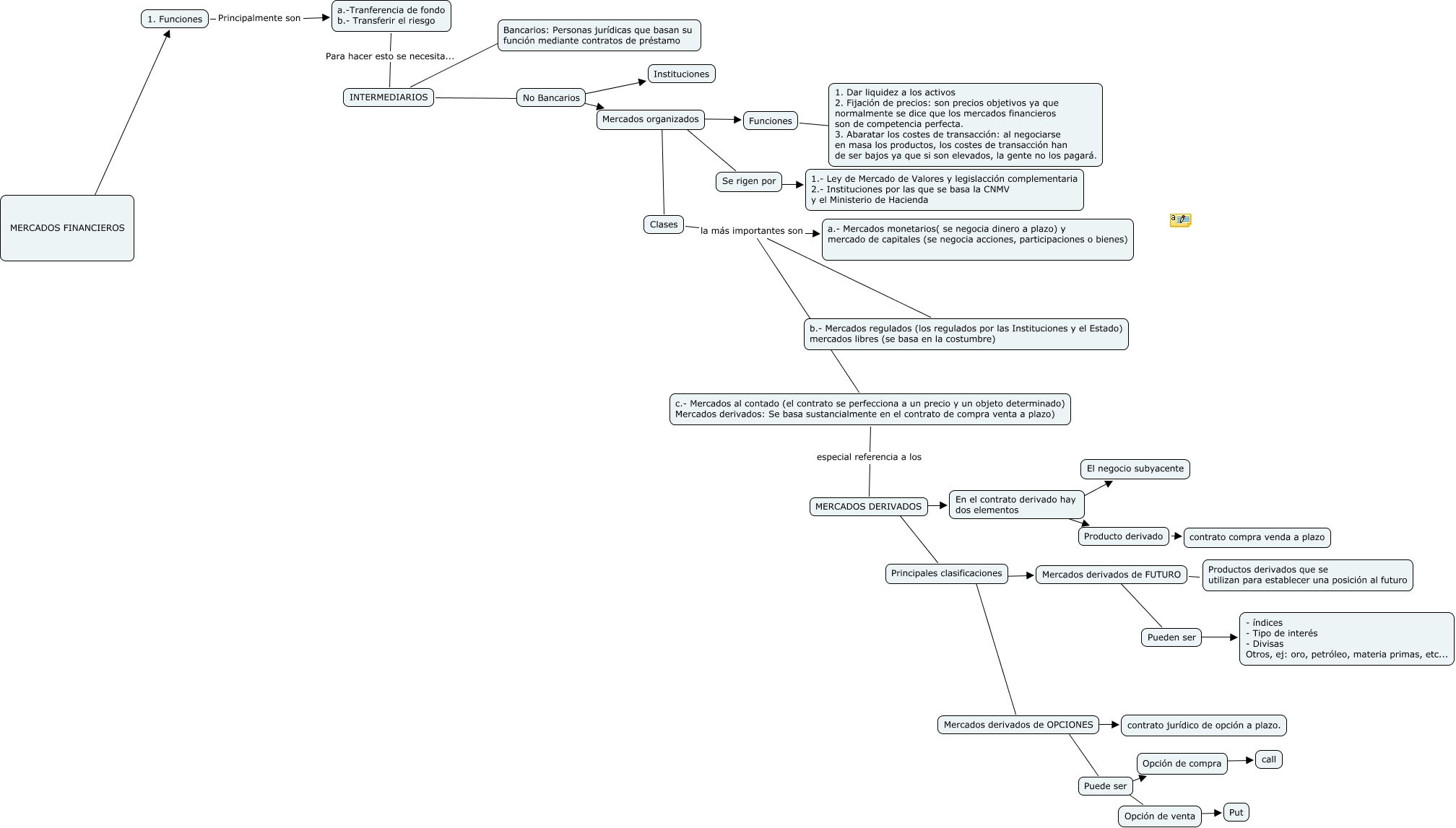
Este mapa conceptual tiene información relacionada a: 7. Mercados financieros- Jordi.GªBaldan, Funciones ???? 1. Dar liquidez a los activos 2. Fijación de precios: son precios objetivos ya que normalmente se dice que los mercados financieros son de competencia perfecta. 3. Abaratar los costes de transacción: al negociarse en masa los productos, los costes de transacción han de ser bajos ya que si son elevados, la gente no los pagará., No Bancarios ???? Mercados organizados, MERCADOS DERIVADOS ???? Principales clasificaciones, 1. Funciones Principalmente son a.-Tranferencia de fondo b.- Transferir el riesgo, Principales clasificaciones ???? Mercados derivados de FUTURO, Mercados derivados de FUTURO ???? Pueden ser, Clases la más importantes son b.- Mercados regulados (los regulados por las Instituciones y el Estado) mercados libres (se basa en la costumbre), Puede ser ???? Opción de compra, Mercados organizados ???? Funciones, Pueden ser ???? - índices - Tipo de interés - Divisas Otros, ej: oro, petróleo, materia primas, etc...