Warning:
JavaScript is turned OFF. None of the links on this page will work until it is reactivated.
If you need help turning JavaScript On, click here.
The Concept Map you are trying to access has information related to:
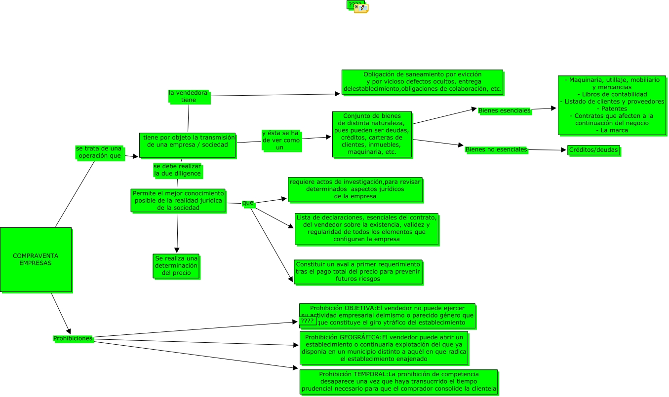
TRANSMISION EMPRESA, COMPRAVENTA EMPRESAS Prohibiciones Prohibición GEOGRÁFICA:El vendedor puede abrir un establecimiento o continuarla explotación del que ya disponía en un municipio distinto a aquél en que radica el establecimiento enajenado, Conjunto de bienes de distinta naturaleza, pues pueden ser deudas, créditos, carteras de clientes, inmuebles, maquinaria, etc. Bienes esenciales - Maquinaria, utillaje, mobiliario y mercancias - Libros de contabilidad - Listado de clientes y proveedores - Patentes - Contratos que afecten a la continuación del negocio - La marca, tiene por objeto la transmisión de una empresa / sociedad y ésta se ha de ver como un Conjunto de bienes de distinta naturaleza, pues pueden ser deudas, créditos, carteras de clientes, inmuebles, maquinaria, etc., COMPRAVENTA EMPRESAS Prohibiciones Prohibición TEMPORAL:La prohibición de competencia desaparece una vez que haya transucrrido el tiempo prudencial necesario para que el comprador consolide la clientela, Permite el mejor conocimiento posible de la realidad jurídica de la sociedad que Lista de declaraciones, esenciales del contrato, del vendedor sobre la existencia, validez y regularidad de todos los elementos que configuran la empresa, Conjunto de bienes de distinta naturaleza, pues pueden ser deudas, créditos, carteras de clientes, inmuebles, maquinaria, etc. Bienes no esenciales Créditos/deudas, tiene por objeto la transmisión de una empresa / sociedad se debe realizar la due diligence Permite el mejor conocimiento posible de la realidad jurídica de la sociedad, COMPRAVENTA EMPRESAS Prohibiciones ????, Permite el mejor conocimiento posible de la realidad jurídica de la sociedad ???? Se realiza una determinación del precio, Permite el mejor conocimiento posible de la realidad jurídica de la sociedad que Constituir un aval a primer requerimiento tras el pago total del precio para prevenir futuros riesgos