Warning:
JavaScript is turned OFF. None of the links on this page will work until it is reactivated.
If you need help turning JavaScript On, click here.
The Concept Map you are trying to access has information related to:
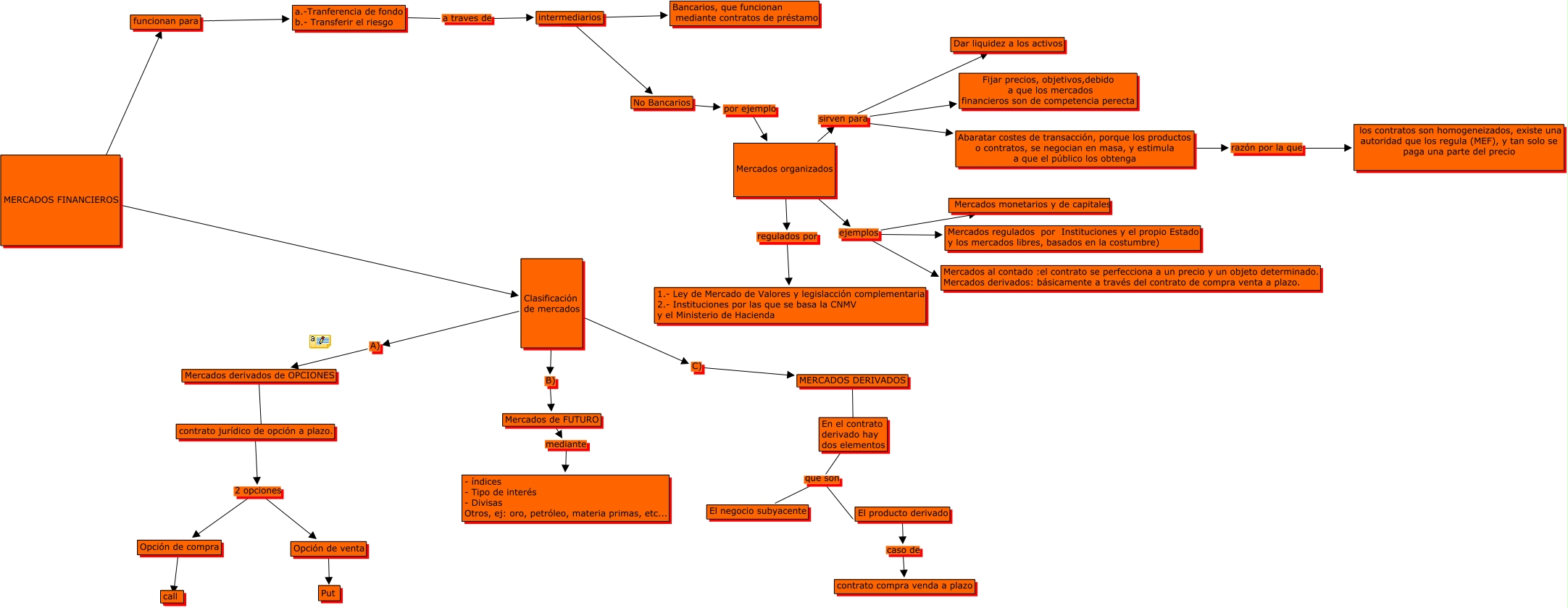
Bolsa, Opción de compra ???? call, El producto derivado caso de contrato compra venda a plazo, No Bancarios por ejemplo Mercados organizados, Mercados organizados ejemplos Mercados al contado :el contrato se perfecciona a un precio y un objeto determinado. Mercados derivados: básicamente a través del contrato de compra venta a plazo., Mercados derivados de OPCIONES ???? contrato jurídico de opción a plazo., En el contrato derivado hay dos elementos que son El producto derivado, contrato jurídico de opción a plazo. 2 opciones Opción de venta, MERCADOS DERIVADOS ???? En el contrato derivado hay dos elementos, Opción de venta ???? Put, Mercados organizados regulados por 1.- Ley de Mercado de Valores y legislacción complementaria 2.- Instituciones por las que se basa la CNMV y el Ministerio de Hacienda