Warning:
JavaScript is turned OFF. None of the links on this page will work until it is reactivated.
If you need help turning JavaScript On, click here.
The Concept Map you are trying to access has information related to:
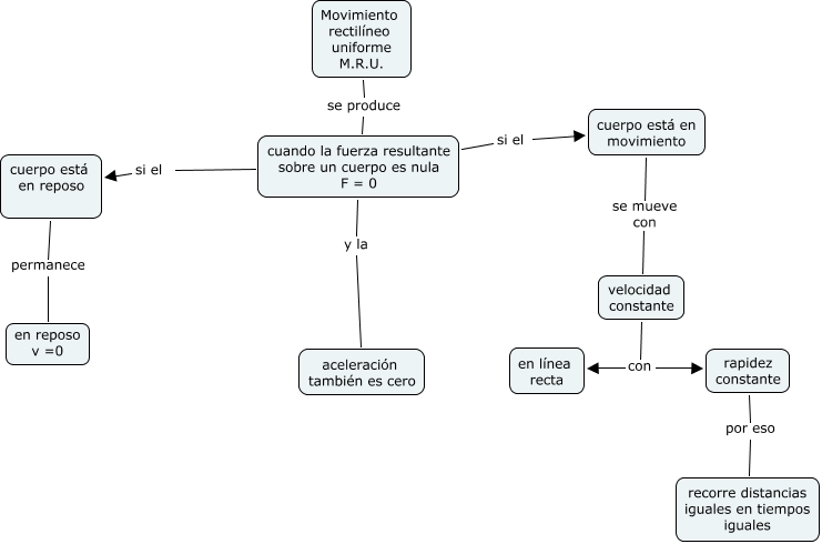
movimiento rectilíneo uniforme, cuando la fuerza resultante sobre un cuerpo es nula F = 0 si el cuerpo está en movimiento, Movimiento rectilíneo uniforme M.R.U. se produce cuando la fuerza resultante sobre un cuerpo es nula F = 0, cuando la fuerza resultante sobre un cuerpo es nula F = 0 si el cuerpo está en reposo, velocidad constante con rapidez constante, cuerpo está en movimiento se mueve con velocidad constante, cuando la fuerza resultante sobre un cuerpo es nula F = 0 y la aceleración también es cero, cuerpo está en reposo permanece en reposo v =0, velocidad constante con en línea recta, rapidez constante por eso recorre distancias iguales en tiempos iguales