Warning:
JavaScript is turned OFF. None of the links on this page will work until it is reactivated.
If you need help turning JavaScript On, click here.
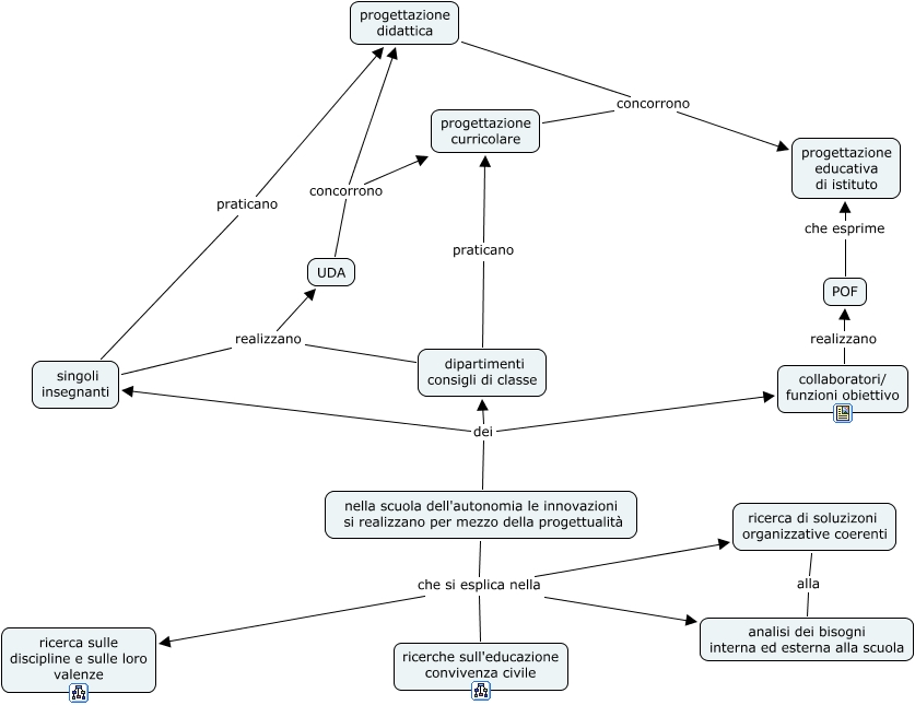
The Concept Map you are trying to access has information related to:
cultura progettuale, collaboratori/ funzioni obiettivo realizzano POF, nella scuola dell'autonomia le innovazioni si realizzano per mezzo della progettualità dei dipartimenti consigli di classe, dipartimenti consigli di classe praticano progettazione curricolare, nella scuola dell'autonomia le innovazioni si realizzano per mezzo della progettualità dei singoli insegnanti, progettazione curricolare concorrono progettazione educativa di istituto, nella scuola dell'autonomia le innovazioni si realizzano per mezzo della progettualità che si esplica nella ricerca di soluzizoni organizzative coerenti, ricerca di soluzizoni organizzative coerenti alla analisi dei bisogni interna ed esterna alla scuola, dipartimenti consigli di classe realizzano UDA, nella scuola dell'autonomia le innovazioni si realizzano per mezzo della progettualità che si esplica nella analisi dei bisogni interna ed esterna alla scuola, singoli insegnanti realizzano UDA