IHMC Public Cmaps (2)

        Georgia Tech PST 3113
            LAM schemes
                MH
                SPP

                    CmapToolsTrademark.gif
                    PST 1101 Introduction to Philosophical Analysis.url
                    PST 2xxx Theories of ethics, justice, and knowledge.url
                    PST 2xxx Theories of ethics, justice, and knowledge-Ph.url
                    PST 3113 Methods of argumentation.url
                    PST 3115 Philosophy of Science.url
                    PST 3xxx Political Theories.url
                    PUBP 2xxx Introduction to Public Policy.url
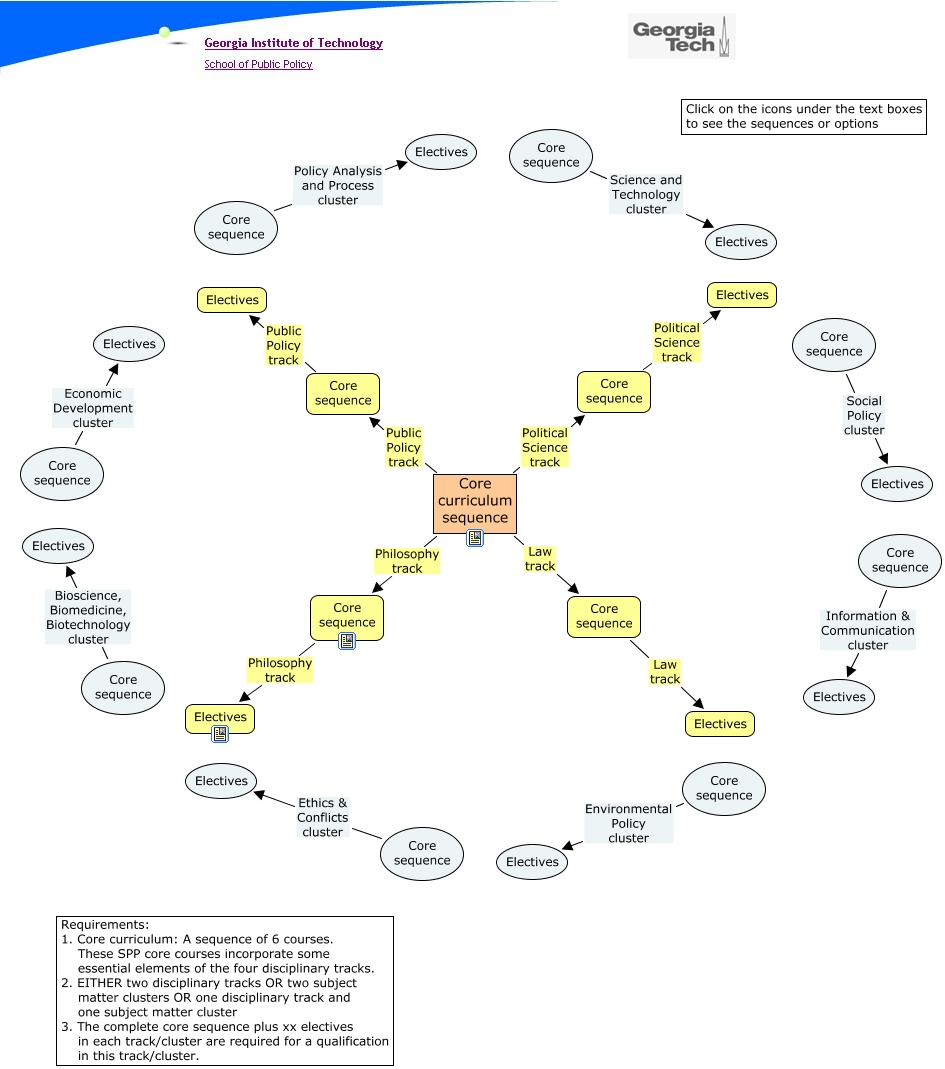
                    SPP curriculum wheel.jpg
                    SPP curriculum wheel.htm
                    SPP curriculum wheel.cmap
                    SPP Focus areas_3a.cmap