Warning:
JavaScript is turned OFF. None of the links on this page will work until it is reactivated.
If you need help turning JavaScript On, click here.
The Concept Map you are trying to access has information related to:
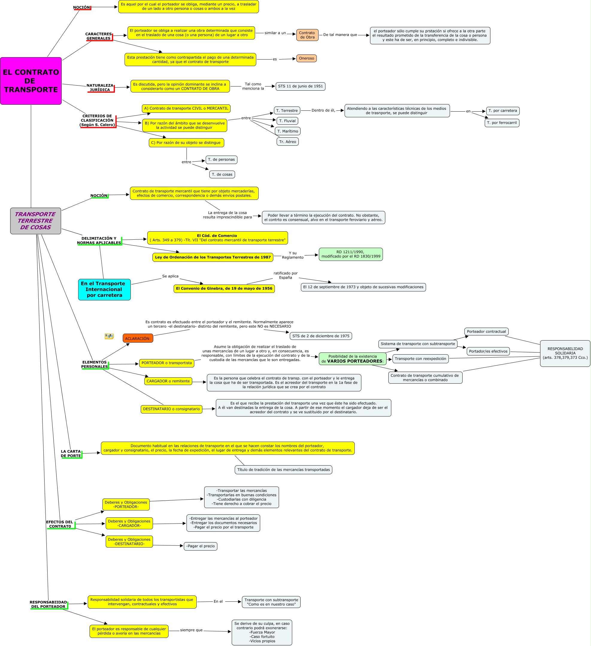
Contrato de transporte (caso 9), TRANSPORTE TERRESTRE DE COSAS ELEMENTOS PERSONALES CARGADOR o remitente, Contrato de transporte cumulativo de mercancías o combinado ???? RESPONSABILIDAD SOLIDARIA (arts. 378,379,373 Cco.), EL CONTRATO DE TRANSPORTE NATURALEZA JURÍDICA Es discutida, pero la opinión dominante se inclina a considerarlo como un CONTRATO DE OBRA, TRANSPORTE TERRESTRE DE COSAS ELEMENTOS PERSONALES ACLARACIÓN:, DESTINATARIO o consignatario ???? Es el que recibe la prestación del transporte una vez que éste ha sido efectuado. A él van destinadas la entrega de la cosa. A partir de ese momento el cargador deja de ser el acreedor del contrato y se ve sustituido por el destinatario., T. Terrestre Dentro de él, Atendiendo a las características técnicas de los medios de trasnporte, se puede distinguir, PORTEADOR o transportista Asume la obligación de realizar el traslado de unas mercancías de un lugar a otro y, en consecuencia, es responsable, con límites de la ejecución del contrato y de la custodia de las mercancías que le son entregadas. Posibilidad de la existencia de VARIOS PORTEADORES:, Contrato de transporte mercantil que tiene por objeto mercaderías, efectos de comercio, correspondencia o demás envíos postales. La entrega de la cosa resulta imprescindible para Poder llevar a término la ejecución del contrato. No obstante, el contrto es consensual, alvo en el transporte feroviario y aéreo., Deberes y Obligaciones -PORTEADOR- ???? -Transportar las mercancías -Transportarlas en buenas condiciones -Custodiarlas con diligencia -Tiene derecho a cobrar el precio, Posibilidad de la existencia de VARIOS PORTEADORES: ???? Contrato de transporte cumulativo de mercancías o combinado