Warning:
JavaScript is turned OFF. None of the links on this page will work until it is reactivated.
If you need help turning JavaScript On, click here.
The Concept Map you are trying to access has information related to:
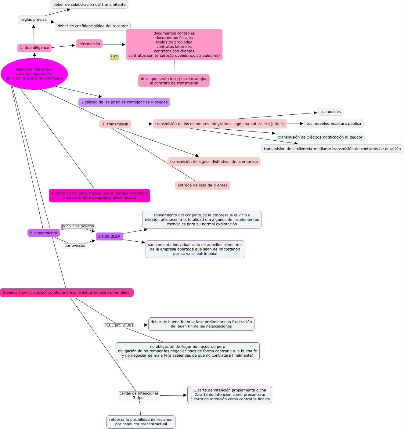
negociación justribiana, 3. transmisión ???? entrega de lista de clientes, 6.daños y perjuicios por conducta precontractual dolosa del vendedor PECL art. 2:301 no obligación de llegar aun acuerdo pero obligación de no romper las negociaciones de forma contraria a la buena fe y no negociar de mala fe(a sabiendas de que no contratara finalmente), 5.saneamiento por vicios ocultos art.39.3LSA, aspectos relevantes para la negociación de compraventas de empresas ???? 3. transmisión, transmisión de los elementos integrantes según su naturaleza jurídica ???? b.inmuebles:escritura pública, transmisión de los elementos integrantes según su naturaleza jurídica ???? b. muebles, aspectos relevantes para la negociación de compraventas de empresas ???? 5.saneamiento, información ???? documentos contables documentos fiscales títulos de propiedad contratos laborales contratos con clientes contratos con terceros(proveedors,distribuidores), 6.daños y perjuicios por conducta precontractual dolosa del vendedor PECL art. 2:301 deber de buena fe en la fase preliminar: no frustración del buen fin de las negociaciones, art.39.3LSA ???? saneamiento individualizado de aquellos elementos de la empresa aportada que sean de importancia por su valor patrimonial