Warning:
JavaScript is turned OFF. None of the links on this page will work until it is reactivated.
If you need help turning JavaScript On, click here.
The Concept Map you are trying to access has information related to:
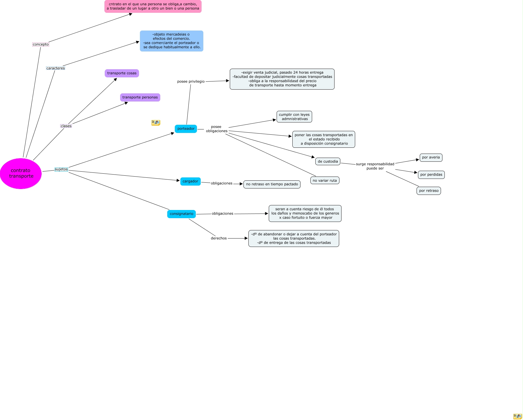
transporte, cargador obligaciones no retraso en tiempo pactado, porteador posee privilegio -exigir venta judicial, pasado 24 horas entrega -facultad de depositar judicialmente cosas transportadas -obliga a la responsabilidasd del precio de transporte hasta momento entrega, contrato transporte sujetos porteador, consignatario derechos -dº de abandonar o dejar a cuenta del porteador las cosas transportadas. -dº de entrega de las cosas transportadas, contrato transporte sujetos cargador, contrato transporte sujetos consignatario, contrato transporte clases transporte cosas, porteador posee obligaciones cumplir con leyes admnistrativas, consignatario obligaciones seran a cuenta riesgo de él todos los daños y menoscabo de los generos x caso fortuito o fuerza mayor, contrato transporte concepto cntrato en el que una persona se obliga,a cambio, a trasladar de un lugar a otro un bien o una persona