WARNING:
JavaScript is turned OFF. None of the links on this concept map will
work until it is reactivated.
If you need help turning JavaScript On, click here.
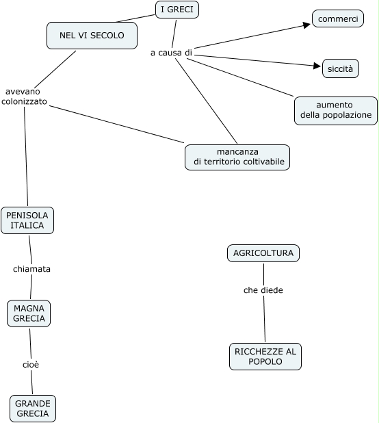
Questa Cmap, creata con IHMC CmapTools, contiene informazioni relative a: I GRECI, I GRECI a causa di commerci, AGRICOLTURA che diede RICCHEZZE AL POPOLO, I GRECI a causa di aumento della popolazione, I GRECI ???? NEL VI SECOLO, mancanza di territorio coltivabile avevano colonizzato PENISOLA ITALICA, NEL VI SECOLO avevano colonizzato PENISOLA ITALICA, PENISOLA ITALICA chiamata MAGNA GRECIA, MAGNA GRECIA cioè GRANDE GRECIA, I GRECI a causa di mancanza di territorio coltivabile, I GRECI a causa di siccità