Warning:
JavaScript is turned OFF. None of the links on this page will work until it is reactivated.
If you need help turning JavaScript On, click here.
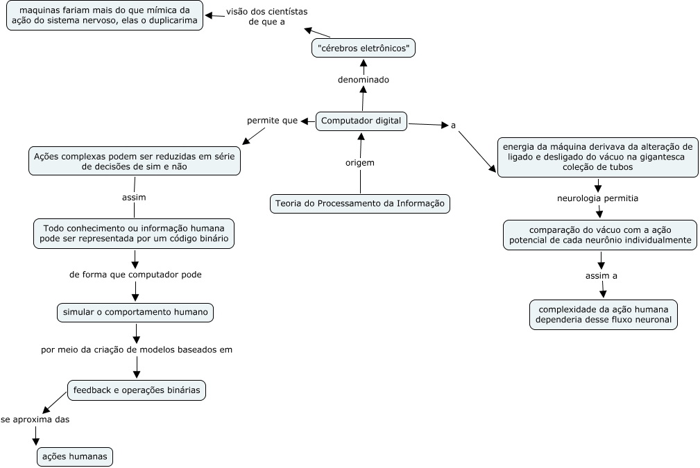
Esse mapa conceitual, produzido no IHMC CmapTools, tem a informação relacionada a: Teoria do Processamento da Informação, energia da máquina derivava da alteração de ligado e desligado do vácuo na gigantesca coleção de tubos neurologia permitia comparação do vácuo com a ação potencial de cada neurônio individualmente, Computador digital permite que Ações complexas podem ser reduzidas em série de decisões de sim e não, "cérebros eletrônicos" visão dos cientístas de que a maquinas fariam mais do que mímica da ação do sistema nervoso, elas o duplicarima, Computador digital a energia da máquina derivava da alteração de ligado e desligado do vácuo na gigantesca coleção de tubos, feedback e operações binárias se aproxima das ações humanas, simular o comportamento humano por meio da criação de modelos baseados em feedback e operações binárias, comparação do vácuo com a ação potencial de cada neurônio individualmente assim a complexidade da ação humana dependeria desse fluxo neuronal, Todo conhecimento ou informação humana pode ser representada por um código binário de forma que computador pode simular o comportamento humano, Teoria do Processamento da Informação origem Computador digital, Ações complexas podem ser reduzidas em série de decisões de sim e não assim Todo conhecimento ou informação humana pode ser representada por um código binário, Computador digital denominado "cérebros eletrônicos"