Warning:
JavaScript is turned OFF. None of the links on this page will work until it is reactivated.
If you need help turning JavaScript On, click here.
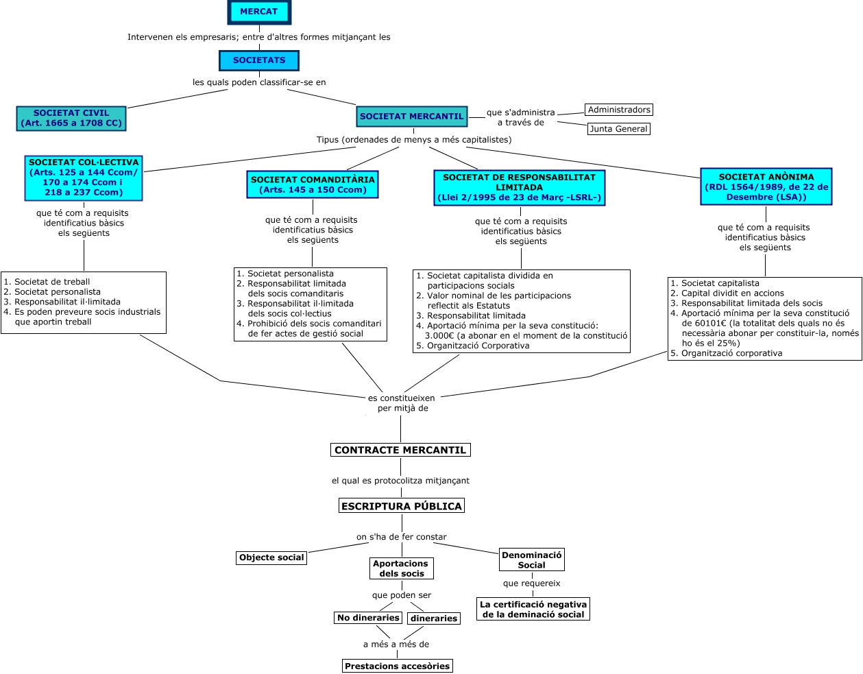
This Concept Map, created with IHMC CmapTools, has information related to: 1R.CMAP, SOCIETAT MERCANTIL que s'administra a través de Junta General, SOCIETAT MERCANTIL que s'administra a través de Administradors, SOCIETAT COL·LECTIVA (Arts. 125 a 144 Ccom/ 170 a 174 Ccom i 218 a 237 Ccom) que té com a requisits identificatius bàsics els següents 1. Societat de treball 2. Societat personalista 3. Responsabilitat il·limitada 4. Es poden preveure socis industrials que aportin treball, SOCIETAT MERCANTIL Tipus (ordenades de menys a més capitalistes) SOCIETAT DE RESPONSABILITAT LIMITADA (Llei 2/1995 de 23 de Març -LSRL-), 1. Societat de treball 2. Societat personalista 3. Responsabilitat il·limitada 4. Es poden preveure socis industrials que aportin treball ???? es constitueixen per mitjà de, SOCIETAT DE RESPONSABILITAT LIMITADA (Llei 2/1995 de 23 de Març -LSRL-) que té com a requisits identificatius bàsics els següents 1. Societat capitalista dividida en participacions socials 2. Valor nominal de les participacions reflectit als Estatuts 3. Responsabilitat limitada 4. Aportació mínima per la seva constitució: 3.000€ (a abonar en el moment de la constitució 5. Organització Corporativa, SOCIETAT COMANDITÀRIA (Arts. 145 a 150 Ccom) que té com a requisits identificatius bàsics els següents 1. Societat personalista 2. Responsabilitat limitada dels socis comanditaris 3. Responsabilitat il·limitada dels socis col·lectius 4. Prohibició dels socis comanditari de fer actes de gestió social, dineraries Prestacions accesòries, SOCIETAT ANÒNIMA (RDL 1564/1989, de 22 de Desembre (LSA)) que té com a requisits identificatius bàsics els següents 1. Societat capitalista 2. Capital dividit en accions 3. Responsabilitat limitada dels socis 4. Aportació mínima per la seva constitució de 60101€ (la totalitat dels quals no és necessària abonar per constituir-la, només ho és el 25%) 5. Organització corporativa, 1. Societat personalista 2. Responsabilitat limitada dels socis comanditaris 3. Responsabilitat il·limitada dels socis col·lectius 4. Prohibició dels socis comanditari de fer actes de gestió social ???? es constitueixen per mitjà de, SOCIETAT MERCANTIL Tipus (ordenades de menys a més capitalistes) SOCIETAT COL·LECTIVA (Arts. 125 a 144 Ccom/ 170 a 174 Ccom i 218 a 237 Ccom), ESCRIPTURA PÚBLICA on s'ha de fer constar Denominació Social, Aportacions dels socis que poden ser No dineraries, 1. Societat capitalista dividida en participacions socials 2. Valor nominal de les participacions reflectit als Estatuts 3. Responsabilitat limitada 4. Aportació mínima per la seva constitució: 3.000€ (a abonar en el moment de la constitució 5. Organització Corporativa ???? es constitueixen per mitjà de, SOCIETAT MERCANTIL Tipus (ordenades de menys a més capitalistes) SOCIETAT ANÒNIMA (RDL 1564/1989, de 22 de Desembre (LSA)), SOCIETAT MERCANTIL Tipus (ordenades de menys a més capitalistes) SOCIETAT COMANDITÀRIA (Arts. 145 a 150 Ccom), No dineraries a més a més de Prestacions accesòries, Aportacions dels socis que poden ser dineraries, ESCRIPTURA PÚBLICA on s'ha de fer constar Objecte social, SOCIETATS les quals poden classificar-se en SOCIETAT MERCANTIL