Warning:
JavaScript is turned OFF. None of the links on this page will work until it is reactivated.
If you need help turning JavaScript On, click here.
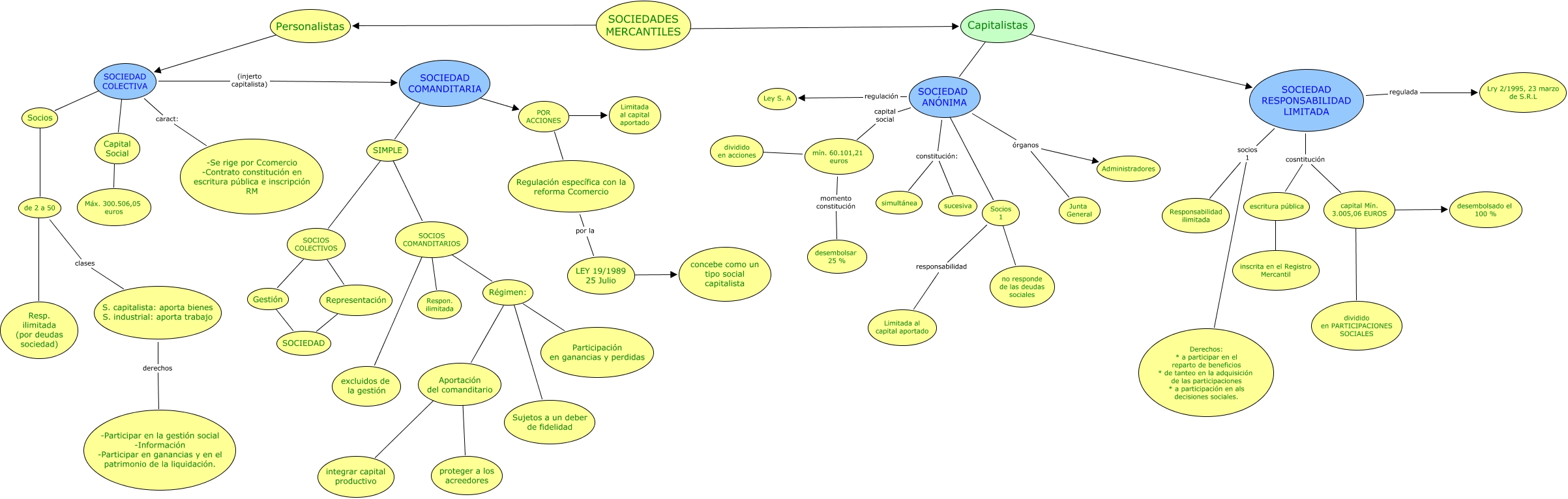
Este mapa conceptual tiene información relacionada a: Principio del todo Mapa nº 1, SOCIEDAD COLECTIVA caract: -Se rige por Ccomercio -Contrato constitución en escritura pública e inscripción RM, Aportación del comanditario ???? proteger a los acreedores, SOCIEDAD RESPONSABILIDAD LIMITADA socios 1 Responsabilidad ilimitada, Capitalistas ???? SOCIEDAD RESPONSABILIDAD LIMITADA, SIMPLE ???? SOCIOS COMANDITARIOS, SOCIEDADES MERCANTILES ???? Capitalistas, Capital Social ???? Máx. 300.506,05 euros, LEY 19/1989 25 Julio ???? concebe como un tipo social capitalista, Socios 1 responsabilidad Limitada al capital aportado, de 2 a 50 clases S. capitalista: aporta bienes S. industrial: aporta trabajo