Warning:
JavaScript is turned OFF. None of the links on this page will work until it is reactivated.
If you need help turning JavaScript On, click here.
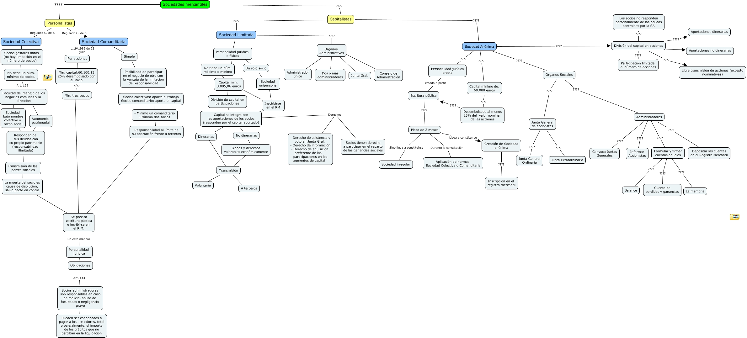
Este mapa conceptual tiene información relacionada a: Practica 1, Sociedad unipersonal ???? Inscirbirse en el RM, Creación de Sociedad anónima ???? Inscripción en el registro mercantil, Personalidad jurídica o físicas ???? Un sólo socio, - Minimo un comanditario - Mínimo dos socios ???? Responsabilidad al límite de su aportación frente a terceros, Capital se integra con las aportaciones de los socios (responden por el capital aportado) Derechos: Socios tienen derecho a participar en el reparto de las ganancias sociales, Capital se integra con las aportaciones de los socios (responden por el capital aportado) ???? No dinerarias, Personalidad jurídica ???? Obligaciones, Plazo de 2 meses Durante la constitución Aplicación de normas Sociedad Colectiva o Comanditaria, Organos Sociales ???? Junta General de accionstas, Simple ???? Posibilidad de participar en el negocio de otro con la ventaja de la limitación de responsabilidad